Warning:
JavaScript is turned OFF. None of the links on this page will work until it is reactivated.
If you need help turning JavaScript On, click here.
The Concept Map you are trying to access has information related to:
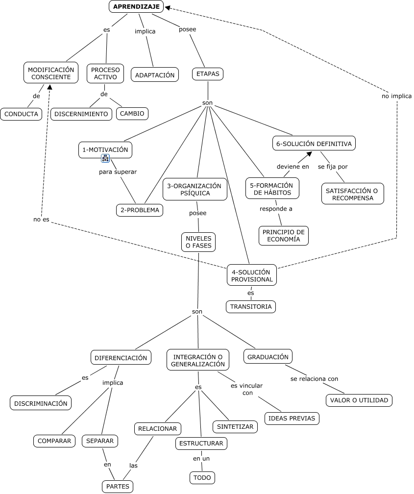
Aprendizaje, ETAPAS son 2-PROBLEMA, APRENDIZAJE es PROCESO ACTIVO, APRENDIZAJE implica ADAPTACIÓN, NIVELES O FASES son INTEGRACIÓN O GENERALIZACIÓN, MODIFICACIÓN CONSCIENTE de CONDUCTA, APRENDIZAJE posee ETAPAS, NIVELES O FASES son GRADUACIÓN, ETAPAS son 6-SOLUCIÓN DEFINITIVA, RELACIONAR las PARTES, 5-FORMACIÓN DE HÁBITOS deviene en 6-SOLUCIÓN DEFINITIVA