Warning:
JavaScript is turned OFF. None of the links on this page will work until it is reactivated.
If you need help turning JavaScript On, click here.
The Concept Map you are trying to access has information related to:
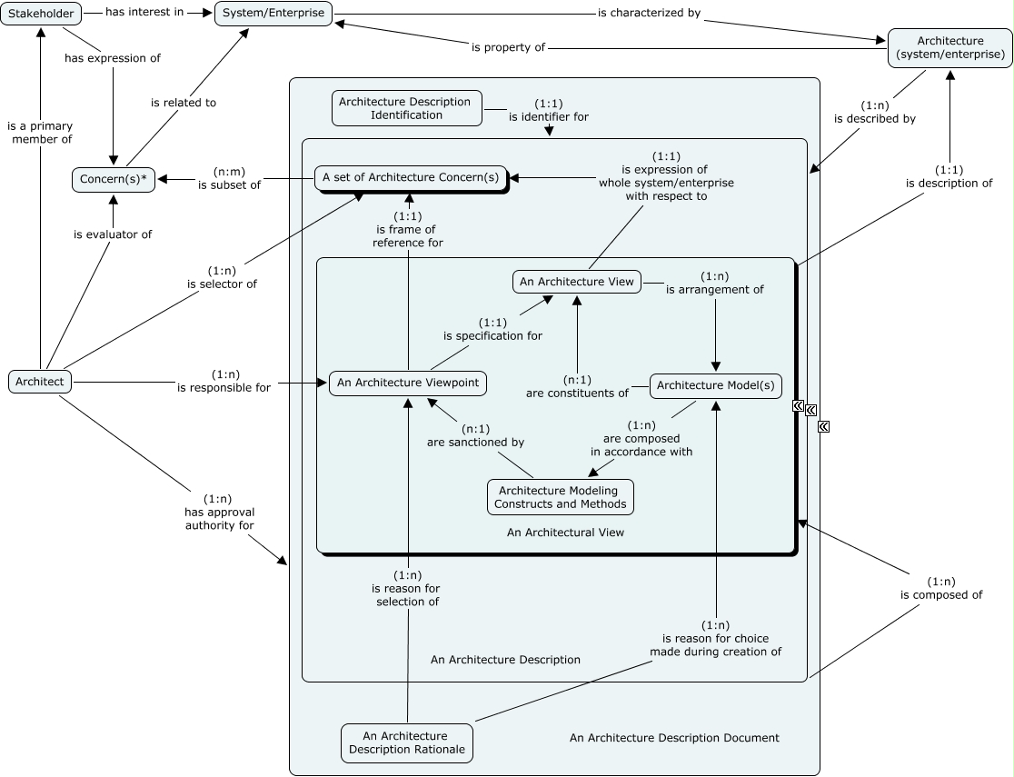
42010 Concepts V, Architecture Modeling Constructs and Methods (n:1) are sanctioned by An Architecture Viewpoint, Architectural View (1:1) is description of Architecture (system/enterprise), An Architecture Viewpoint (1:1) is frame of reference for A set of Architecture Concern(s), Architect is a primary member of Stakeholder, Architect is evaluator of Concern(s)*, Architecture Description Identification (1:1) is identifier for An Architecture Description, An Architecture View (1:1) is expression of whole system/enterprise with respect to A set of Architecture Concern(s), Stakeholder has expression of Concern(s)*, Stakeholder has interest in System/Enterprise, Concern(s)* is related to System/Enterprise