Warning:
JavaScript is turned OFF. None of the links on this page will work until it is reactivated.
If you need help turning JavaScript On, click here.
The Concept Map you are trying to access has information related to:
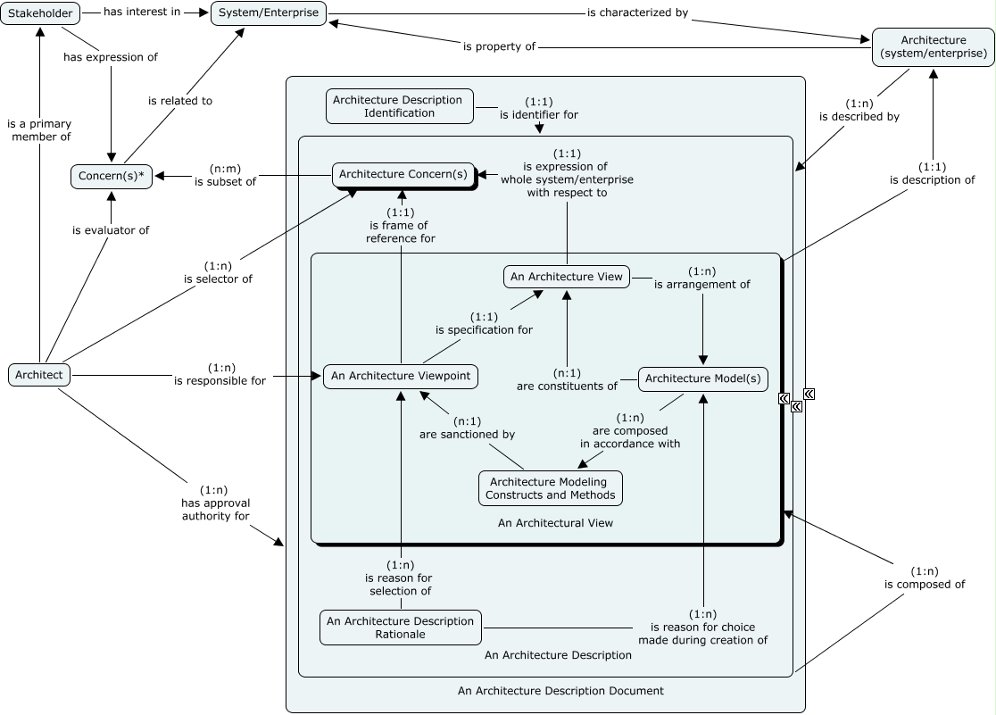
42010 Concepts IV, Architecture Modeling Constructs and Methods (n:1) are sanctioned by An Architecture Viewpoint, Architectural View (1:1) is description of Architecture (system/enterprise), An Architecture Viewpoint (1:1) is frame of reference for Architecture Concern(s), Architect is a primary member of Stakeholder, Architect is evaluator of Concern(s)*, Architecture Description Identification (1:1) is identifier for An Architecture Description, An Architecture Description Rationale (1:n) is reason for choice made during creation of Architecture Model(s), An Architecture View (1:1) is expression of whole system/enterprise with respect to Architecture Concern(s), Stakeholder has expression of Concern(s)*, An Architecture Description Rationale (1:n) is reason for selection of An Architecture Viewpoint