Warning:
JavaScript is turned OFF. None of the links on this page will work until it is reactivated.
If you need help turning JavaScript On, click here.
The Concept Map you are trying to access has information related to:
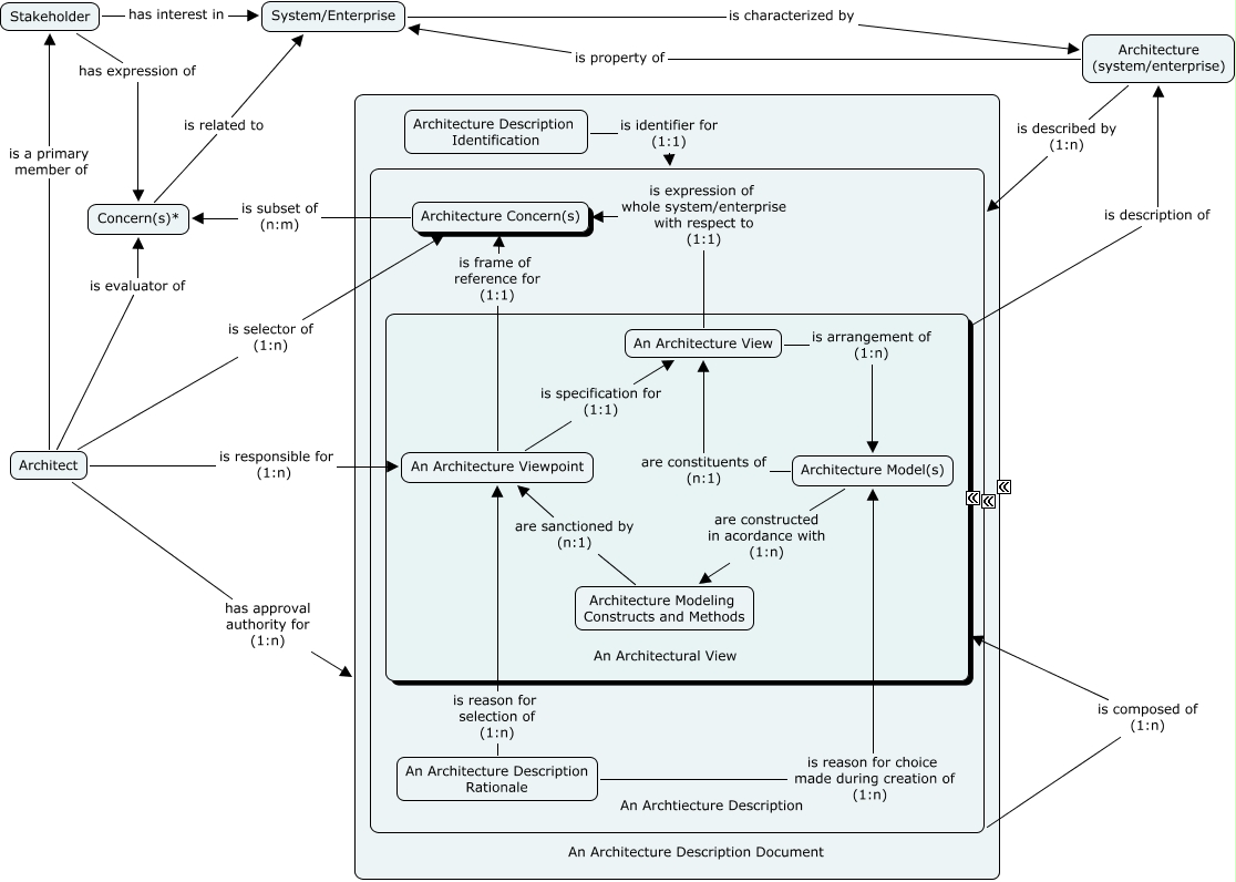
42010 Concepts III, Architecture Modeling Constructs and Methods are sanctioned by (n:1) An Architecture Viewpoint, Architectural View is description of Architecture (system/enterprise), An Architecture Viewpoint is frame of reference for (1:1) Architecture Concern(s), Architect is a primary member of Stakeholder, Architect is evaluator of Concern(s)*, Architecture Description Identification is identifier for (1:1) An Architecture Description, An Architecture Description Rationale is reason for choice made during creation of (1:n) Architecture Model(s), An Architecture View is expression of whole system/enterprise with respect to (1:1) Architecture Concern(s), Stakeholder has expression of Concern(s)*, An Architecture Description Rationale is reason for selection of (1:n) An Architecture Viewpoint