Warning:
JavaScript is turned OFF. None of the links on this page will work until it is reactivated.
If you need help turning JavaScript On, click here.
The Concept Map you are trying to access has information related to:
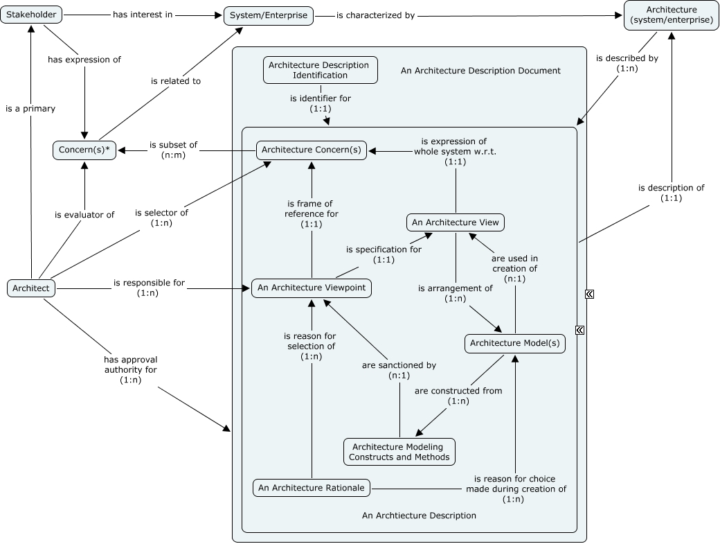
42010 Concepts II - cards, Architecture Modeling Constructs and Methods are sanctioned by (n:1) An Architecture Viewpoint, An Architecture Description is description of (1:1) Architecture (system/enterprise), Architect is a primary Stakeholder, An Architecture Viewpoint is frame of reference for (1:1) Architecture Concern(s), Architecture Description Identification is identifier for (1:1) An Architecture Description, Architect is evaluator of Concern(s)*, An Architecture View is expression of whole system w.r.t. (1:1) Architecture Concern(s), An Architecture Rationale is reason for choice made during creation of (1:n) Architecture Model(s), Stakeholder has expression of Concern(s)*, An Architecture Rationale is reason for selection of (1:n) An Architecture Viewpoint