Warning:
JavaScript is turned OFF. None of the links on this page will work until it is reactivated.
If you need help turning JavaScript On, click here.
The Concept Map you are trying to access has information related to:
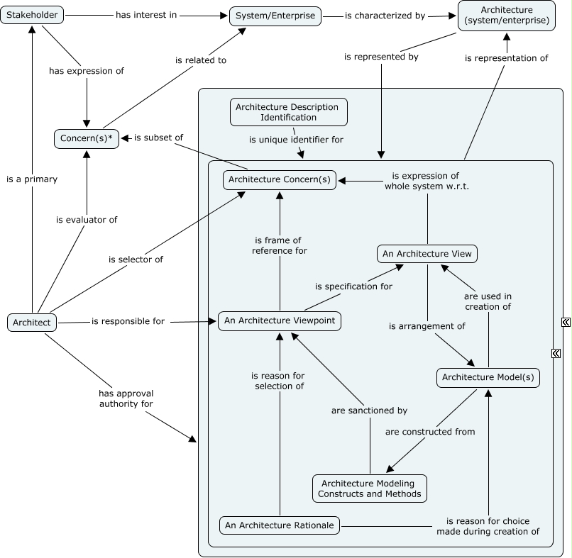
42010 Concepts II, An Architecture Description is representation of Architecture (system/enterprise), Architecture Description Identification is unique identifier for An Architecture Description, Architecture (system/enterprise) is represented by An Architecture Description, System/Enterprise is characterized by Architecture (system/enterprise), Architect has approval authority for An Architecture Description Document, An Architecture Rationale is reason for selection of An Architecture Viewpoint, An Architecture Viewpoint is specification for An Architecture View, An Architecture View is expression of whole system w.r.t. Architecture Concern(s), Architecture Model(s) are used in creation of An Architecture View, Architect is a primary Stakeholder