Warning:
JavaScript is turned OFF. None of the links on this page will work until it is reactivated.
If you need help turning JavaScript On, click here.
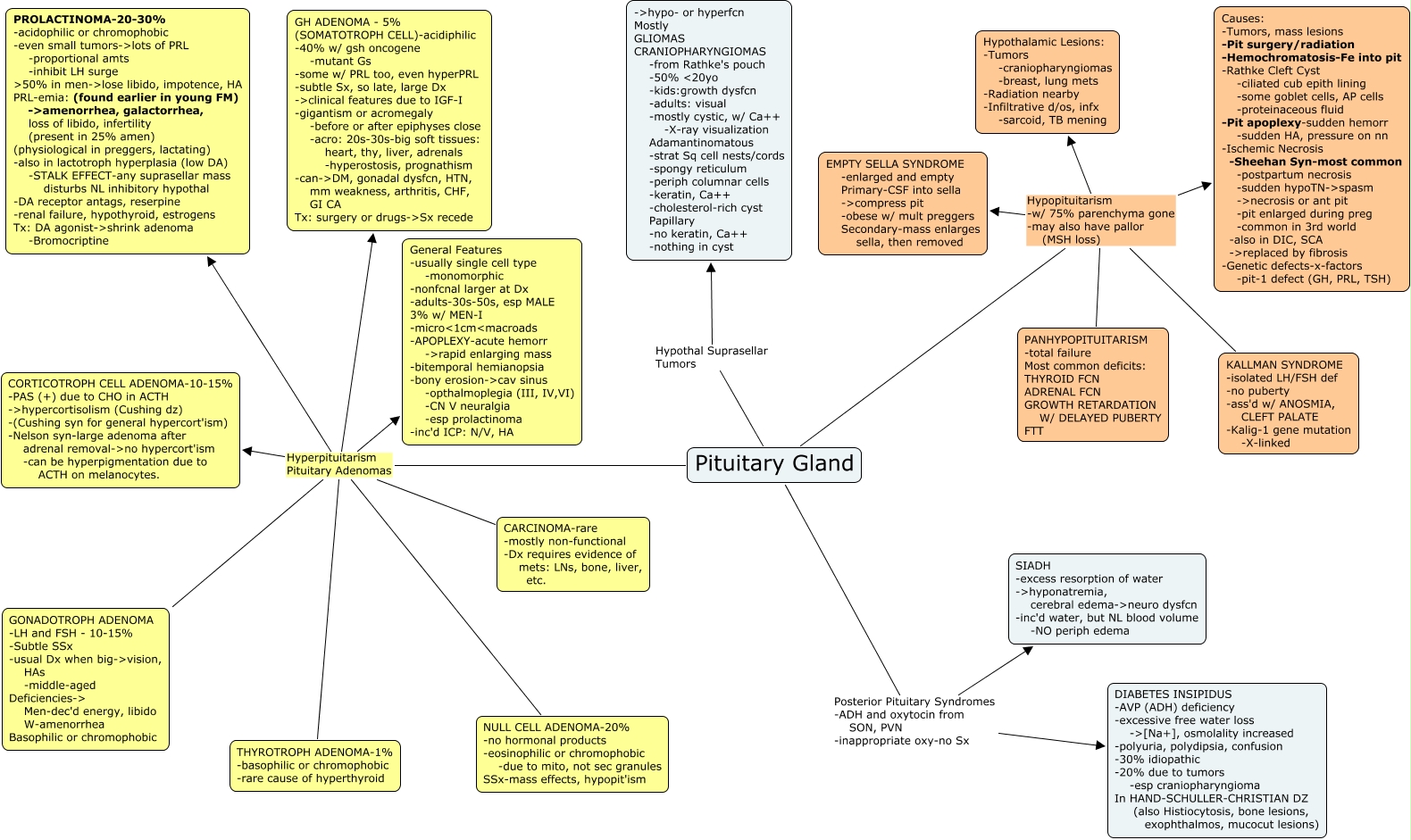
This Concept Map, created with IHMC CmapTools, has information related to: Pituitary Gland, Pituitary Gland Hypopituitarism -w/ 75% parenchyma gone -may also have pallor (MSH loss) PANHYPOPITUITARISM -total failure Most common deficits: THYROID FCN ADRENAL FCN GROWTH RETARDATION W/ DELAYED PUBERTY FTT, Pituitary Gland Hyperpituitarism Pituitary Adenomas GH ADENOMA - 5% (SOMATOTROPH CELL)-acidiphilic -40% w/ gsh oncogene -mutant Gs -some w/ PRL too, even hyperPRL -subtle Sx, so late, large Dx ->clinical features due to IGF-I -gigantism or acromegaly -before or after epiphyses close -acro: 20s-30s-big soft tissues: heart, thy, liver, adrenals -hyperostosis, prognathism -can->DM, gonadal dysfcn, HTN, mm weakness, arthritis, CHF, GI CA Tx: surgery or drugs->Sx recede, Pituitary Gland Hyperpituitarism Pituitary Adenomas CORTICOTROPH CELL ADENOMA-10-15% -PAS (+) due to CHO in ACTH ->hypercortisolism (Cushing dz) -(Cushing syn for general hypercort'ism) -Nelson syn-large adenoma after adrenal removal->no hypercort'ism -can be hyperpigmentation due to ACTH on melanocytes., Pituitary Gland Hyperpituitarism Pituitary Adenomas General Features -usually single cell type -monomorphic -nonfcnal larger at Dx -adults-30s-50s, esp MALE 3% w/ MEN-I -microəcm<macroads -APOPLEXY-acute hemorr ->rapid enlarging mass -bitemporal hemianopsia -bony erosion->cav sinus -opthalmoplegia (III, IV,VI) -CN V neuralgia -esp prolactinoma -inc'd ICP: N/V, HA, Pituitary Gland Hypothal Suprasellar Tumors ->hypo- or hyperfcn Mostly GLIOMAS CRANIOPHARYNGIOMAS -from Rathke's pouch -50% ងyo -kids:growth dysfcn -adults: visual -mostly cystic, w/ Ca++ -X-ray visualization Adamantinomatous -strat Sq cell nests/cords -spongy reticulum -periph columnar cells -keratin, Ca++ -cholesterol-rich cyst Papillary -no keratin, Ca++ -nothing in cyst, Pituitary Gland Posterior Pituitary Syndromes -ADH and oxytocin from SON, PVN -inappropriate oxy-no Sx DIABETES INSIPIDUS -AVP (ADH) deficiency -excessive free water loss ->[Na+], osmolality increased -polyuria, polydipsia, confusion -30% idiopathic -20% due to tumors -esp craniopharyngioma In HAND-SCHULLER-CHRISTIAN DZ (also Histiocytosis, bone lesions, exophthalmos, mucocut lesions), Pituitary Gland Hypopituitarism -w/ 75% parenchyma gone -may also have pallor (MSH loss) KALLMAN SYNDROME -isolated LH/FSH def -no puberty -ass'd w/ ANOSMIA, CLEFT PALATE -Kalig-1 gene mutation -X-linked, Pituitary Gland Hyperpituitarism Pituitary Adenomas THYROTROPH ADENOMA-1% -basophilic or chromophobic -rare cause of hyperthyroid, Pituitary Gland Hyperpituitarism Pituitary Adenomas NULL CELL ADENOMA-20% -no hormonal products -eosinophilic or chromophobic -due to mito, not sec granules SSx-mass effects, hypopit'ism, Pituitary Gland Hypopituitarism -w/ 75% parenchyma gone -may also have pallor (MSH loss) EMPTY SELLA SYNDROME -enlarged and empty Primary-CSF into sella ->compress pit -obese w/ mult preggers Secondary-mass enlarges sella, then removed, Pituitary Gland Hyperpituitarism Pituitary Adenomas CARCINOMA-rare -mostly non-functional -Dx requires evidence of mets: LNs, bone, liver, etc., Pituitary Gland Hyperpituitarism Pituitary Adenomas PROLACTINOMA-20-30% -acidophilic or chromophobic -even small tumors->lots of PRL -proportional amts -inhibit LH surge ᡪ% in men->lose libido, impotence, HA PRL-emia: (found earlier in young FM) ->amenorrhea, galactorrhea, loss of libido, infertility (present in 25% amen) (physiological in preggers, lactating) -also in lactotroph hyperplasia (low DA) -STALK EFFECT-any suprasellar mass disturbs NL inhibitory hypothal -DA receptor antags, reserpine -renal failure, hypothyroid, estrogens Tx: DA agonist->shrink adenoma -Bromocriptine, Pituitary Gland Hyperpituitarism Pituitary Adenomas GONADOTROPH ADENOMA -LH and FSH - 10-15% -Subtle SSx -usual Dx when big->vision, HAs -middle-aged Deficiencies-> Men-dec'd energy, libido W-amenorrhea Basophilic or chromophobic, Pituitary Gland Hypopituitarism -w/ 75% parenchyma gone -may also have pallor (MSH loss) Hypothalamic Lesions: -Tumors -craniopharyngiomas -breast, lung mets -Radiation nearby -Infiltrative d/os, infx -sarcoid, TB mening, Pituitary Gland Hypopituitarism -w/ 75% parenchyma gone -may also have pallor (MSH loss) Causes: -Tumors, mass lesions -Pit surgery/radiation -Hemochromatosis-Fe into pit -Rathke Cleft Cyst -ciliated cub epith lining -some goblet cells, AP cells -proteinaceous fluid -Pit apoplexy-sudden hemorr -sudden HA, pressure on nn -Ischemic Necrosis -Sheehan Syn-most common -postpartum necrosis -sudden hypoTN->spasm ->necrosis or ant pit -pit enlarged during preg -common in 3rd world -also in DIC, SCA ->replaced by fibrosis -Genetic defects-x-factors -pit-1 defect (GH, PRL, TSH), Pituitary Gland Posterior Pituitary Syndromes -ADH and oxytocin from SON, PVN -inappropriate oxy-no Sx SIADH -excess resorption of water ->hyponatremia, cerebral edema->neuro dysfcn -inc'd water, but NL blood volume -NO periph edema