Warning:
JavaScript is turned OFF. None of the links on this page will work until it is reactivated.
If you need help turning JavaScript On, click here.
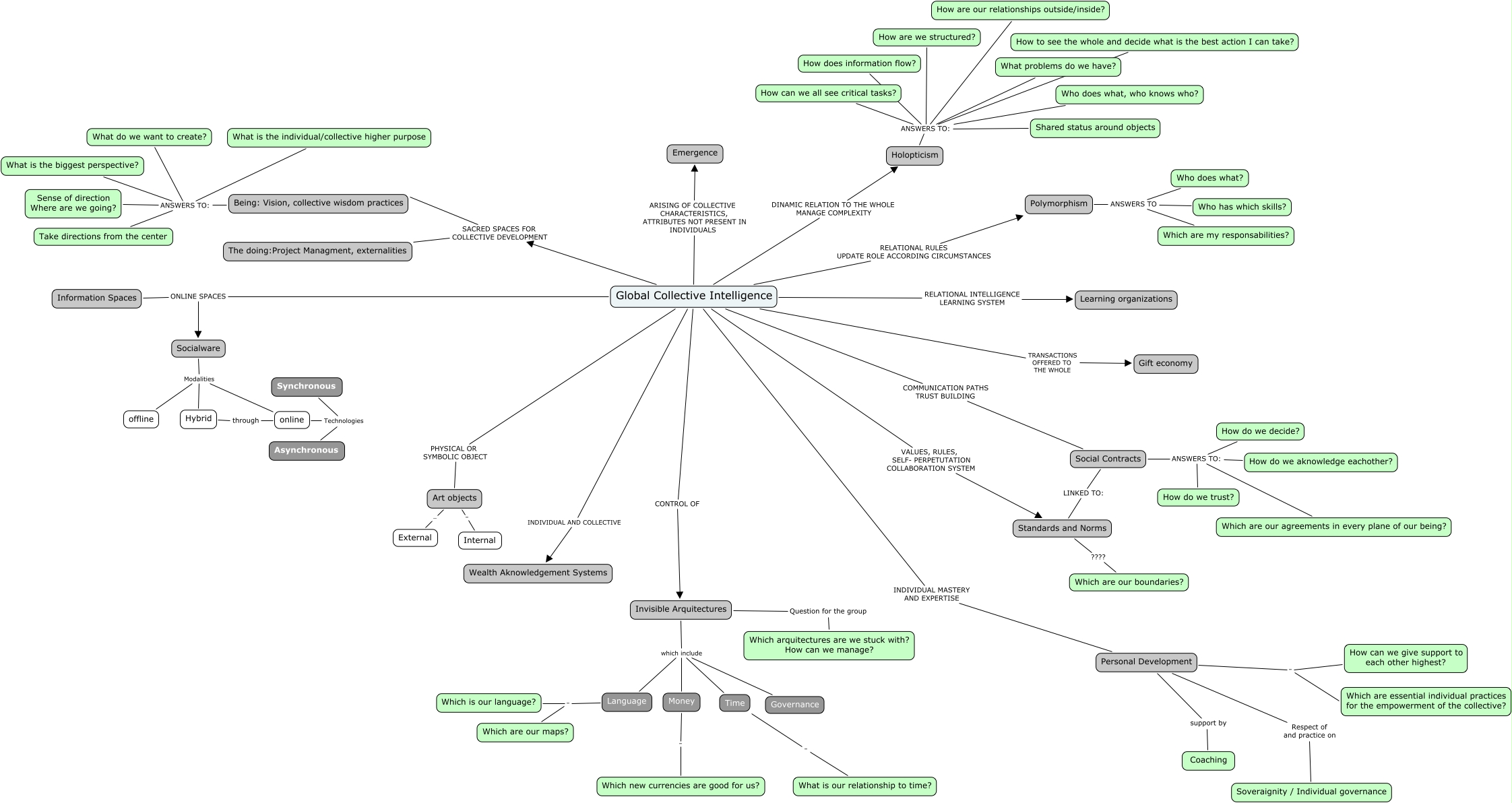
This Concept Map, created with IHMC CmapTools, has information related to: Global collective intelligence, Global Collective Intelligence PHYSICAL OR SYMBOLIC OBJECT Art objects, Invisible Arquitectures which include Language, Personal Development . Which are essential individual practices for the empowerment of the collective?, Socialware Modalities online, Global Collective Intelligence ARISING OF COLLECTIVE CHARACTERISTICS, ATTRIBUTES NOT PRESENT IN INDIVIDUALS Emergence, Hybrid through online, Global Collective Intelligence CONTROL OF Invisible Arquitectures, Invisible Arquitectures which include Governance, Global Collective Intelligence VALUES, RULES, SELF- PERPETUTATION COLLABORATION SYSTEM Standards and Norms, Social Contracts ANSWERS TO: How do we aknowledge eachother?, Language . Which is our language?, Socialware Modalities offline, Being: Vision, collective wisdom practices ANSWERS TO: What is the individual/collective higher purpose, Holopticism ANSWERS TO: How are our relationships outside/inside?, Social Contracts ANSWERS TO: How do we decide?, Global Collective Intelligence RELATIONAL RULES UPDATE ROLE ACCORDING CIRCUMSTANCES Polymorphism, Art objects - External, Invisible Arquitectures Question for the group Which arquitectures are we stuck with? How can we manage?, Holopticism ANSWERS TO: How does information flow?, Global Collective Intelligence SACRED SPACES FOR COLLECTIVE DEVELOPMENT Being: Vision, collective wisdom practices