WARNING:
JavaScript is turned OFF. None of the links on this concept map will
work until it is reactivated.
If you need help turning JavaScript On, click here.
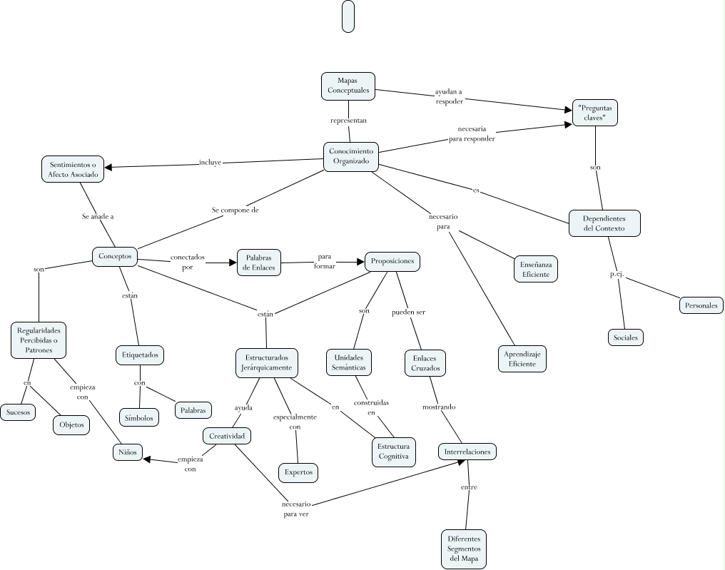
Este Cmap, tiene información relacionada con: Mapa1, Conceptos son Regularidades Percibidas o Patrones, Creatividad necesario para ver Interrelaciones, Dependientes del Contexto p.ej. Sociales, Mapas Conceptuales ayudan a respoder "Preguntas claves", "Preguntas claves" son Dependientes del Contexto, Conceptos están Etiquetados, Conocimiento Organizado necesario para Aprendizaje Eficiente, Creatividad empieza con Niños, Sentimientos o Afecto Asociado Se añade a Conceptos, Regularidades Percibidas o Patrones en Sucesos, Dependientes del Contexto p.ej. Personales, Estructurados Jerárquicamente ayuda Creatividad, Palabras de Enlaces para formar Proposiciones, Estructurados Jerárquicamente en Estructura Cognitiva, Conocimiento Organizado Se compone de Conceptos, Etiquetados con Palabras, Mapas Conceptuales representan Conocimiento Organizado, Proposiciones pueden ser Enlaces Cruzados, Regularidades Percibidas o Patrones empieza con Niños, Proposiciones son Unidades Semánticas