Warning:
JavaScript is turned OFF. None of the links on this page will work until it is reactivated.
If you need help turning JavaScript On, click here.
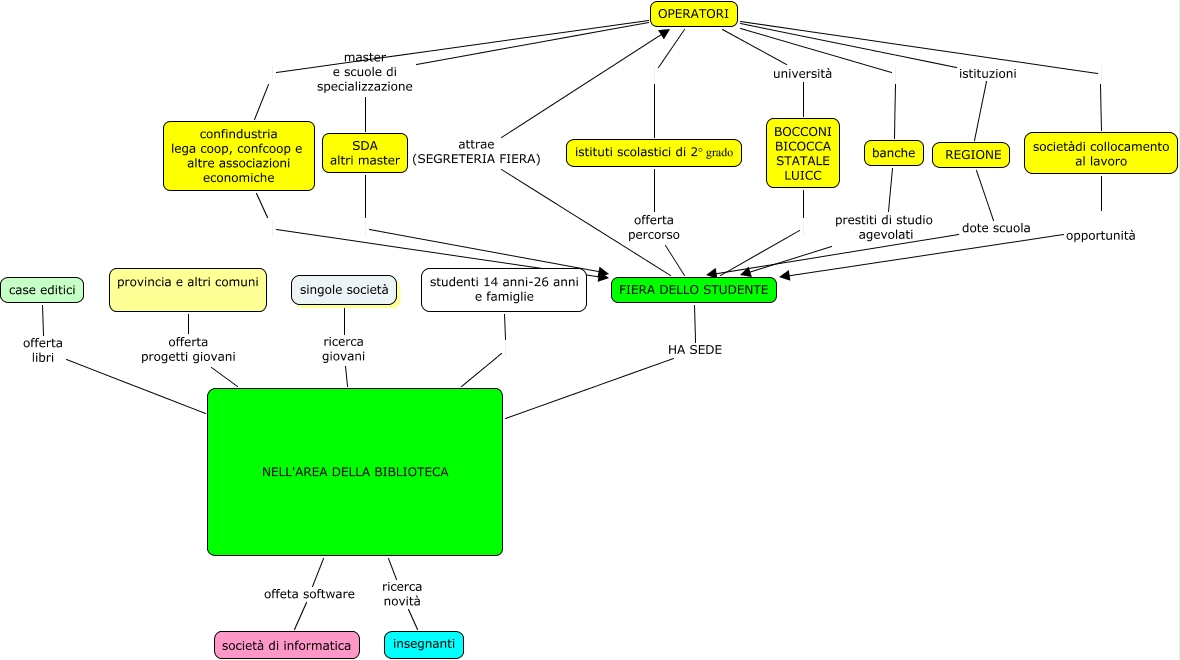
Questa Cmap, creata con IHMC CmapTools, contiene informazioni relative a: fs, societàdi collocamento al lavoro opportunità FIERA DELLO STUDENTE, OPERATORI istituzioni REGIONE, OPERATORI societàdi collocamento al lavoro, confindustria lega coop, confcoop e altre associazioni economiche FIERA DELLO STUDENTE, OPERATORI banche, REGIONE dote scuola FIERA DELLO STUDENTE, studenti 14 anni-26 anni e famiglie NELL'AREA DELLA BIBLIOTECA, provincia e altri comuni offerta progetti giovani NELL'AREA DELLA BIBLIOTECA, singole società ricerca giovani NELL'AREA DELLA BIBLIOTECA, OPERATORI confindustria lega coop, confcoop e altre associazioni economiche, OPERATORI istituti scolastici di 2° grado, BOCCONI BICOCCA STATALE LUICC FIERA DELLO STUDENTE, FIERA DELLO STUDENTE HA SEDE NELL'AREA DELLA BIBLIOTECA, OPERATORI università BOCCONI BICOCCA STATALE LUICC, istituti scolastici di 2° grado offerta percorso FIERA DELLO STUDENTE, SDA altri master FIERA DELLO STUDENTE, banche prestiti di studio agevolati FIERA DELLO STUDENTE, case editici offerta libri NELL'AREA DELLA BIBLIOTECA, NELL'AREA DELLA BIBLIOTECA offeta software società di informatica, NELL'AREA DELLA BIBLIOTECA ricerca novità insegnanti