Warning:
JavaScript is turned OFF. None of the links on this page will work until it is reactivated.
If you need help turning JavaScript On, click here.
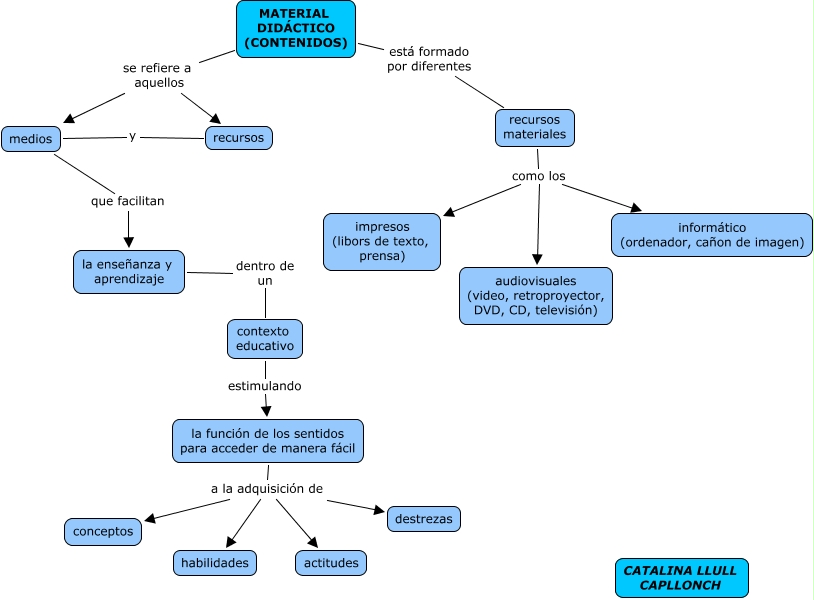
Este Cmap, tiene información relacionada con: Material Didactico, la función de los sentidos para acceder de manera fácil a la adquisición de habilidades, MATERIAL DIDÁCTICO (CONTENIDOS) se refiere a aquellos recursos, medios y recursos, recursos materiales como los impresos (libors de texto, prensa), la función de los sentidos para acceder de manera fácil a la adquisición de conceptos, la función de los sentidos para acceder de manera fácil a la adquisición de actitudes, recursos materiales como los informático (ordenador, cañon de imagen), MATERIAL DIDÁCTICO (CONTENIDOS) está formado por diferentes recursos materiales, MATERIAL DIDÁCTICO (CONTENIDOS) se refiere a aquellos medios, recursos materiales como los audiovisuales (video, retroproyector, DVD, CD, televisión), contexto educativo estimulando la función de los sentidos para acceder de manera fácil, la enseñanza y aprendizaje dentro de un contexto educativo, la función de los sentidos para acceder de manera fácil a la adquisición de destrezas, medios que facilitan la enseñanza y aprendizaje