Warning:
JavaScript is turned OFF. None of the links on this page will work until it is reactivated.
If you need help turning JavaScript On, click here.
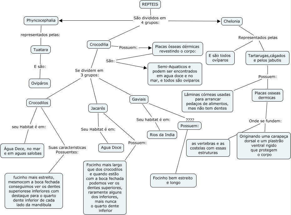
Esse mapa conceitual, produzido no IHMC CmapTools, tem a informação relacionada a: REPTEIS parte2, Tartarugas,cágados e pelos jabutis Possuem: Lâminas córneas usadas para arrancar pedaços de alimentos, mas não tem dentes, Placas osseas dermicas Onde se fundem: Originando uma carapaça dorsal e um plastrão ventral rigido que protegem o corpo, Gaviais ???? Focinho bem estreito e longo, Gaviais Seu habitat é em: Rios da India, Placas òsseas dérmicas revestindo o corpo: São: Semi-Aquaticos e podem ser encontrados em agua doce e no mar, e todos são oviparos, Crocodilia Se dividem em 3 grupos: Crocodilos, REPTEIS São divididos em 4 grupos: Phyncocephalia, Chelonia Representados pelas E são todos ovíparos, Tuatara E são: Ovipáros, REPTEIS São divididos em 4 grupos: Chelonia, Tartarugas,cágados e pelos jabutis Possuem: Placas osseas dermicas, Crocodilos seu Habitat é em: Água Dece, no mar e em aguas salobas, Placas osseas dermicas Onde se fundem: as vertebras e as costelas com essas estruturas, Crocodilia Possuem: Placas òsseas dérmicas revestindo o corpo:, Phyncocephalia representados pelas: Tuatara, Chelonia Representados pelas Tartarugas,cágados e pelos jabutis, Jacarés Seu Habitat é em: Agua Doce, Jacarés Possuem: Focinho mais largo que dos crocodilos e quando estão com a boca fechada podemos ver os dentes superiores, raramente alguns dos inferiores, mais nunca o quarto dente inferior, Crocodilia Se dividem em 3 grupos: Gaviais, Crocodilos Suas caracteristicas Possuentes: fucinho mais estreito, mesmocom a boca fechada conseguimos ver os dentes superiorese inferiores com destaque para o quarto dente inferior de cada lado da mandibula