Warning:
JavaScript is turned OFF. None of the links on this page will work until it is reactivated.
If you need help turning JavaScript On, click here.
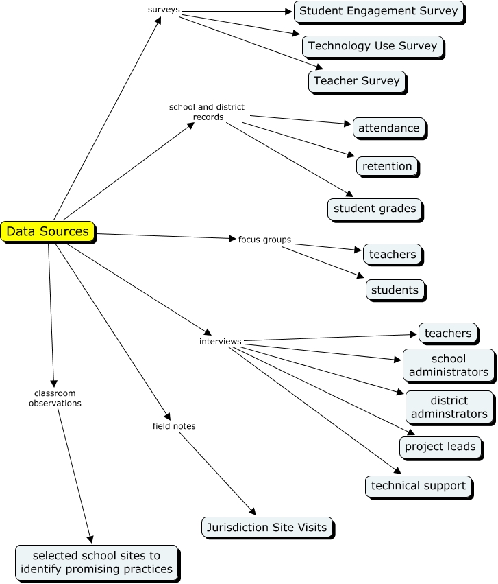
This Concept Map, created with IHMC CmapTools, has information related to: HS - data plan, Data Sources school and district records retention, Data Sources focus groups students, Data Sources school and district records attendance, Data Sources classroom observations selected school sites to identify promising practices, Data Sources interviews school administrators, Data Sources interviews teachers, Data Sources surveys Teacher Survey, Data Sources surveys Technology Use Survey, Data Sources interviews technical support, Data Sources field notes Jurisdiction Site Visits, Data Sources interviews district adminstrators, Data Sources surveys Student Engagement Survey, Data Sources interviews project leads, Data Sources school and district records student grades, Data Sources focus groups teachers