Warning:
JavaScript is turned OFF. None of the links on this page will work until it is reactivated.
If you need help turning JavaScript On, click here.
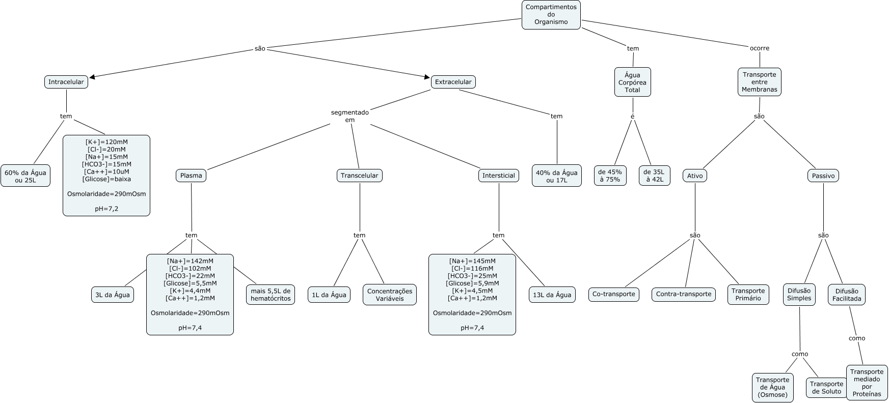
Esse mapa conceitual, produzido no IHMC CmapTools, tem a informação relacionada a: Compartimentos do Organismo, Compartimentos do Organismo são Intracelular, Água Corpórea Total é de 45% à 75%, Compartimentos do Organismo ocorre Transporte entre Membranas, Transporte entre Membranas são Passivo, Extracelular segmentado em Transcelular, Transcelular tem 1L da Água, Difusão Simples como Transporte de Água (Osmose), Compartimentos do Organismo são Extracelular, Passivo são Difusão Simples, Difusão Simples como Transporte de Soluto, Transporte entre Membranas são Ativo, Compartimentos do Organismo tem Água Corpórea Total, Intersticial tem [Na+]=145mM [Cl-]=116mM [HCO3-]=25mM [Glicose]=5,9mM [K+]=4,5mM [Ca++]=1,2mM Osmolaridade=290mOsm pH=7,4, Plasma tem 3L da Água, Passivo são Difusão Facilitada, Ativo são Co-transporte, Difusão Facilitada como Transporte mediado por Proteínas, Intracelular tem 60% da Água ou 25L, Plasma tem mais 5,5L de hematócritos, Extracelular tem 40% da Água ou 17L