Warning:
JavaScript is turned OFF. None of the links on this page will work until it is reactivated.
If you need help turning JavaScript On, click here.
The Concept Map you are trying to access has information related to:
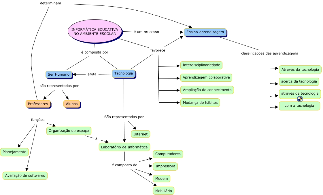
Fabiana-InformáticaEducativa, Tecnologia favorece Interdisciplinariedade, Ser Humano são representadas por Alunos, Laboratório de Informática é composto de Impressora, Tecnologia São representadas por Laboratório de Informática, Ensino-aprendizagem classificações das aprendizagens através da tecnologia, Professores determinam Ensino-aprendizagem, Ensino-aprendizagem classificações das aprendizagens acerca da tecnologia, Tecnologia favorece Mudança de hábitos, Ensino-aprendizagem classificações das aprendizagens Através da tecnologia, Ser Humano são representadas por Professores