Warning:
JavaScript is turned OFF. None of the links on this page will work until it is reactivated.
If you need help turning JavaScript On, click here.
The Concept Map you are trying to access has information related to:
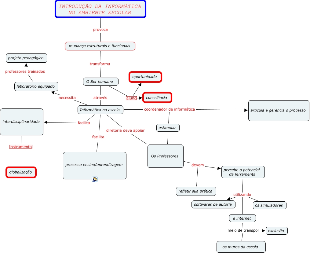
mapa Adriana, percebe o potencial da ferramenta utilizando e internet, estimular ???? Os Professores, Informática na escola coordenador de informática articula e gerencia o processo, Os Professores devem percebe o potencial da ferramenta, INTRODUÇÃO DA INFORMÁTICA NO AMBIENTE ESCOLAR provoca mudança estruturais e funcionais, percebe o potencial da ferramenta utilizando softwares de autoria, Informática na escola diretoria deve apoiar Os Professores, Informática na escola necessita laboratório equipado, e internet meio de transpor exclusão, interdisciplinaridade instrumento globalização