Warning:
JavaScript is turned OFF. None of the links on this page will work until it is reactivated.
If you need help turning JavaScript On, click here.
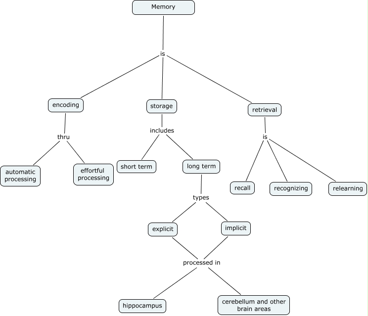
This Concept Map, created with IHMC CmapTools, has information related to: Taneisha Curry cmap memory, retrieval is recognizing, encoding thru effortful processing, storage includes short term, explicit processed in cerebellum and other brain areas, Memory is storage, Memory is encoding, retrieval is recall, explicit processed in hippocampus, encoding thru automatic processing, retrieval is relearning, implicit processed in cerebellum and other brain areas, Memory is retrieval, long term types implicit, implicit processed in hippocampus, storage includes long term, long term types explicit