Warning:
JavaScript is turned OFF. None of the links on this page will work until it is reactivated.
If you need help turning JavaScript On, click here.
The Concept Map you are trying to access has information related to:
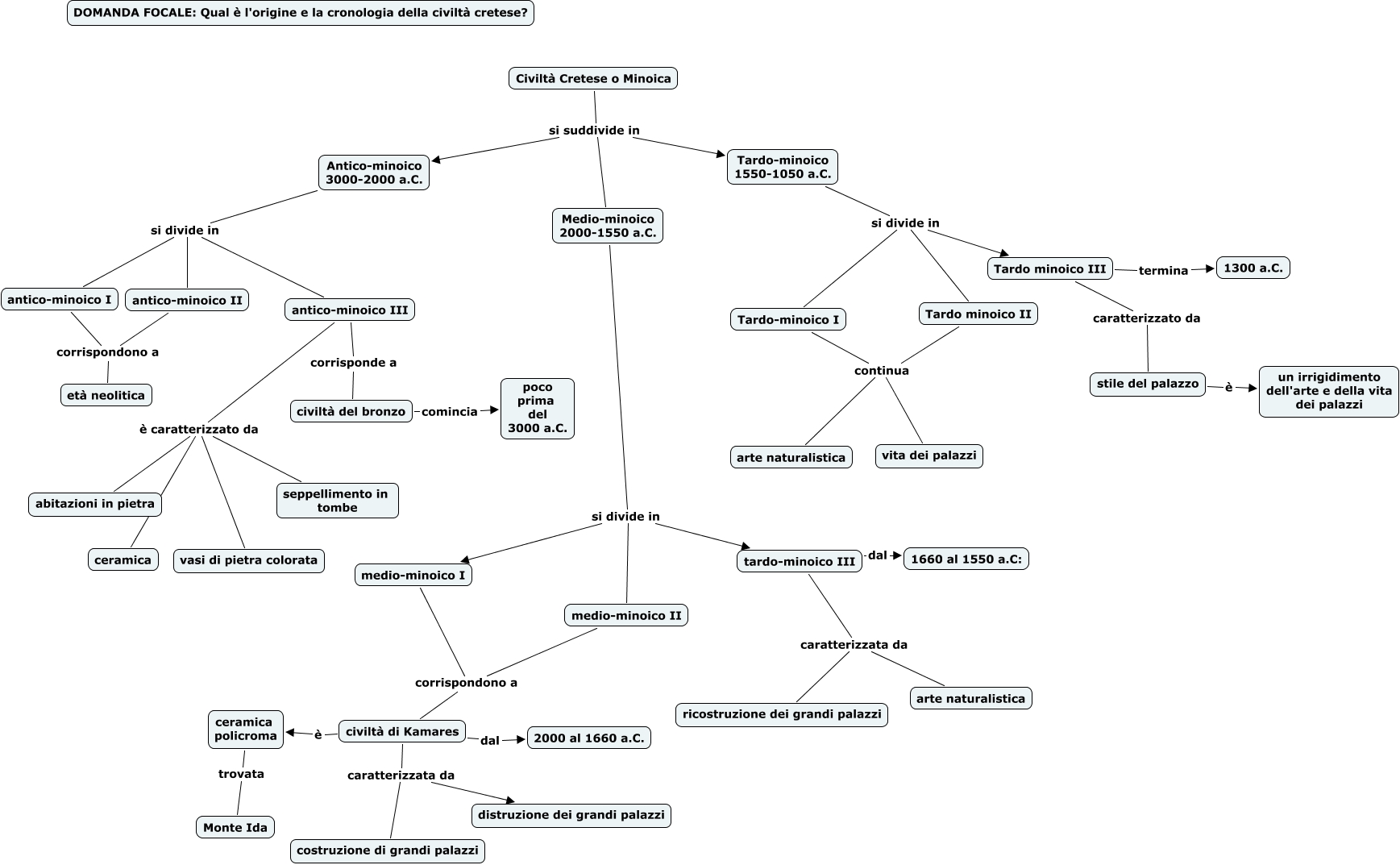
La Civiltà Minoica, civiltà di Kamares è ceramica policroma, civiltà del bronzo comincia poco prima del 3000 a.C., Tardo minoico II continua vita dei palazzi, tardo-minoico III caratterizzata da ricostruzione dei grandi palazzi, Civiltà Cretese o Minoica si suddivide in Tardo-minoico 1550-1050 a.C., Civiltà Cretese o Minoica si suddivide in Antico-minoico 3000-2000 a.C., Antico-minoico 3000-2000 a.C. si divide in antico-minoico I, stile del palazzo è un irrigidimento dell'arte e della vita dei palazzi, Tardo-minoico 1550-1050 a.C. si divide in Tardo-minoico I, medio-minoico II corrispondono a civiltà di Kamares