Warning:
JavaScript is turned OFF. None of the links on this page will work until it is reactivated.
If you need help turning JavaScript On, click here.
The Concept Map you are trying to access has information related to:
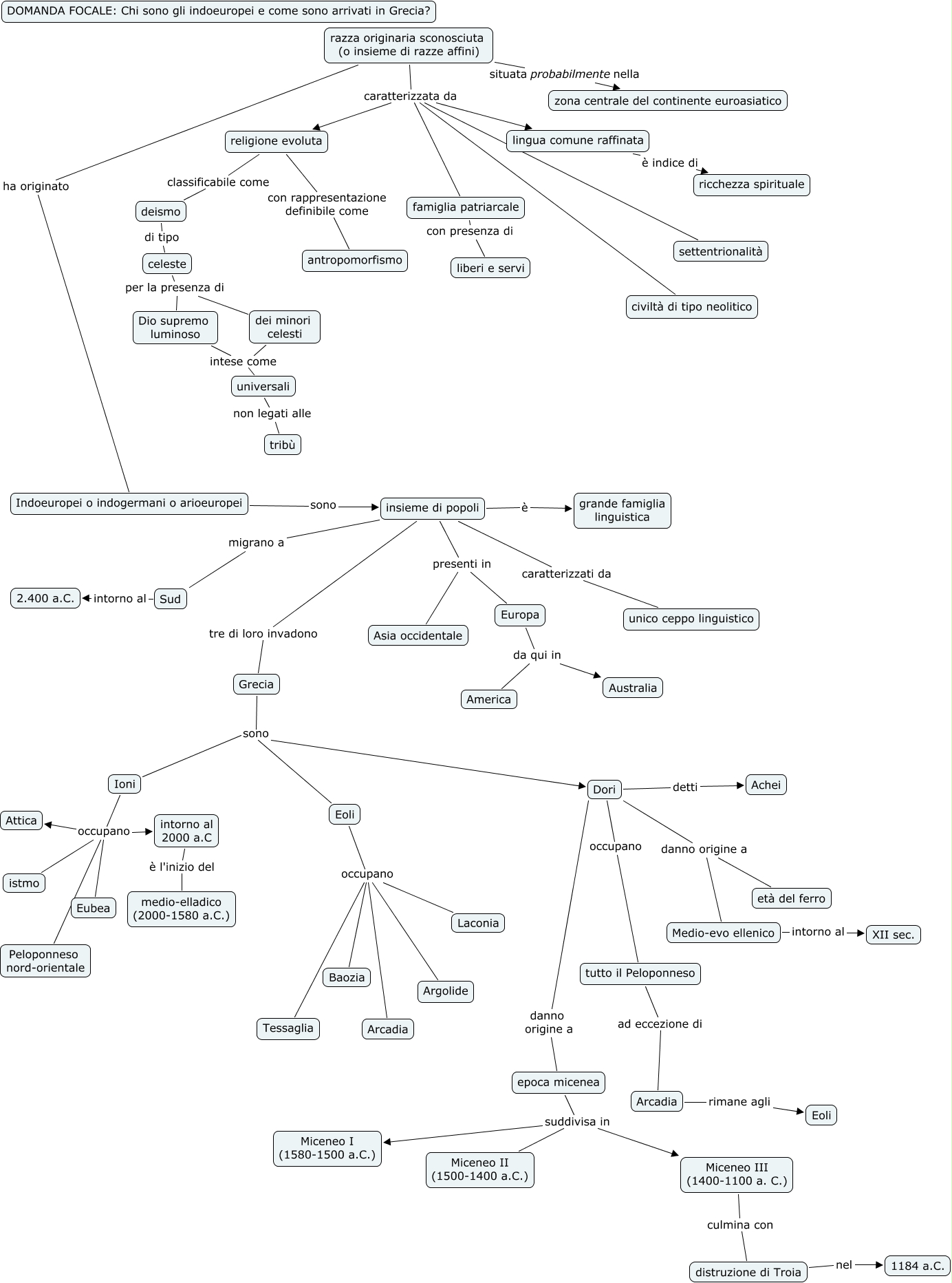
Gli indoeuropei, epoca micenea suddivisa in Miceneo II (1500-1400 a.C.), razza originaria sconosciuta (o insieme di razze affini) situata probabilmentenella zona centrale del continente euroasiatico, Dori detti Achei, Eoli occupano Baozia, dei minori celesti intese come universali, Sud intorno al 2.400 a.C., insieme di popoli caratterizzati da unico ceppo linguistico, religione evoluta classificabile come deismo, intorno al 2000 a.C è l'inizio del medio-elladico (2000-1580 a.C.), insieme di popoli migrano a Sud