Warning:
JavaScript is turned OFF. None of the links on this page will work until it is reactivated.
If you need help turning JavaScript On, click here.
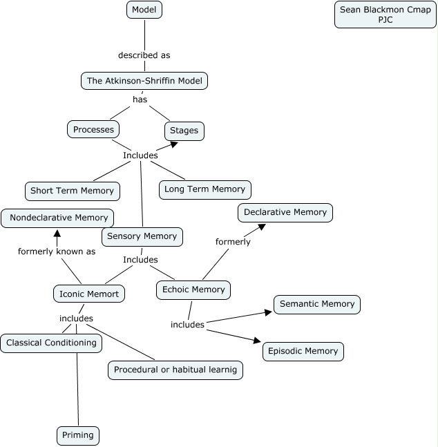
This Concept Map, created with IHMC CmapTools, has information related to: Untitled 2, Iconic Memort includes Procedural or habitual learnig, Processes Includes Sensory Memory, Processes Includes Short Term Memory, Sensory Memory Includes Iconic Memort, Iconic Memort includes Priming, Processes Includes Long Term Memory, Echoic Memory formerly Declarative Memory, Echoic Memory includes Episodic Memory, Iconic Memort includes Classical Conditioning, Iconic Memort formerly known as Nondeclarative Memory, Echoic Memory includes Semantic Memory, Processes Includes Stages, The Atkinson-Shriffin Model has Stages, Sensory Memory Includes Echoic Memory, The Atkinson-Shriffin Model has Processes, Model described as The Atkinson-Shriffin Model