Warning:
JavaScript is turned OFF. None of the links on this page will work until it is reactivated.
If you need help turning JavaScript On, click here.
The Concept Map you are trying to access has information related to:
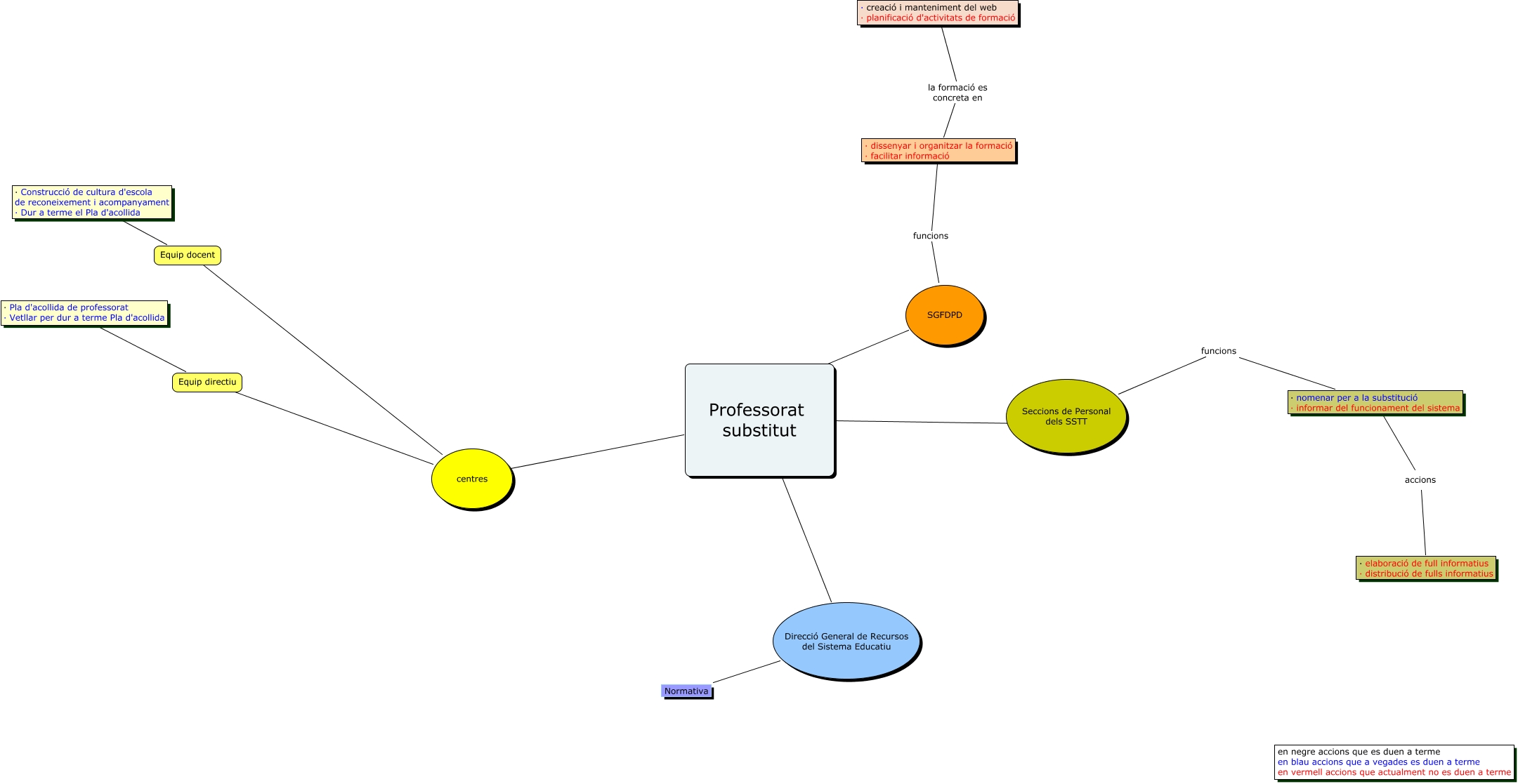
professorat substitud curta durada, Equip directiu ???? · Pla d'acollida de professorat · Vetllar per dur a terme Pla d'acollida, Professorat substitut Direcció General de Recursos del Sistema Educatiu Normativa, · nomenar per a la substitució · informar del funcionament del sistema accions · elaboració de full informatius · distribució de fulls informatius, Professorat substitut ???? centres, centres ???? Equip docent, centres ???? Equip directiu, Equip docent ???? · Construcció de cultura d'escola de reconeixement i acompanyament · Dur a terme el Pla d'acollida, SGFDPD funcions · dissenyar i organitzar la formació · facilitar informació, centres ???? Equip docent, · dissenyar i organitzar la formació · facilitar informació la formació es concreta en · creació i manteniment del web · planificació d'activitats de formació