Warning:
JavaScript is turned OFF. None of the links on this page will work until it is reactivated.
If you need help turning JavaScript On, click here.
The Concept Map you are trying to access has information related to:
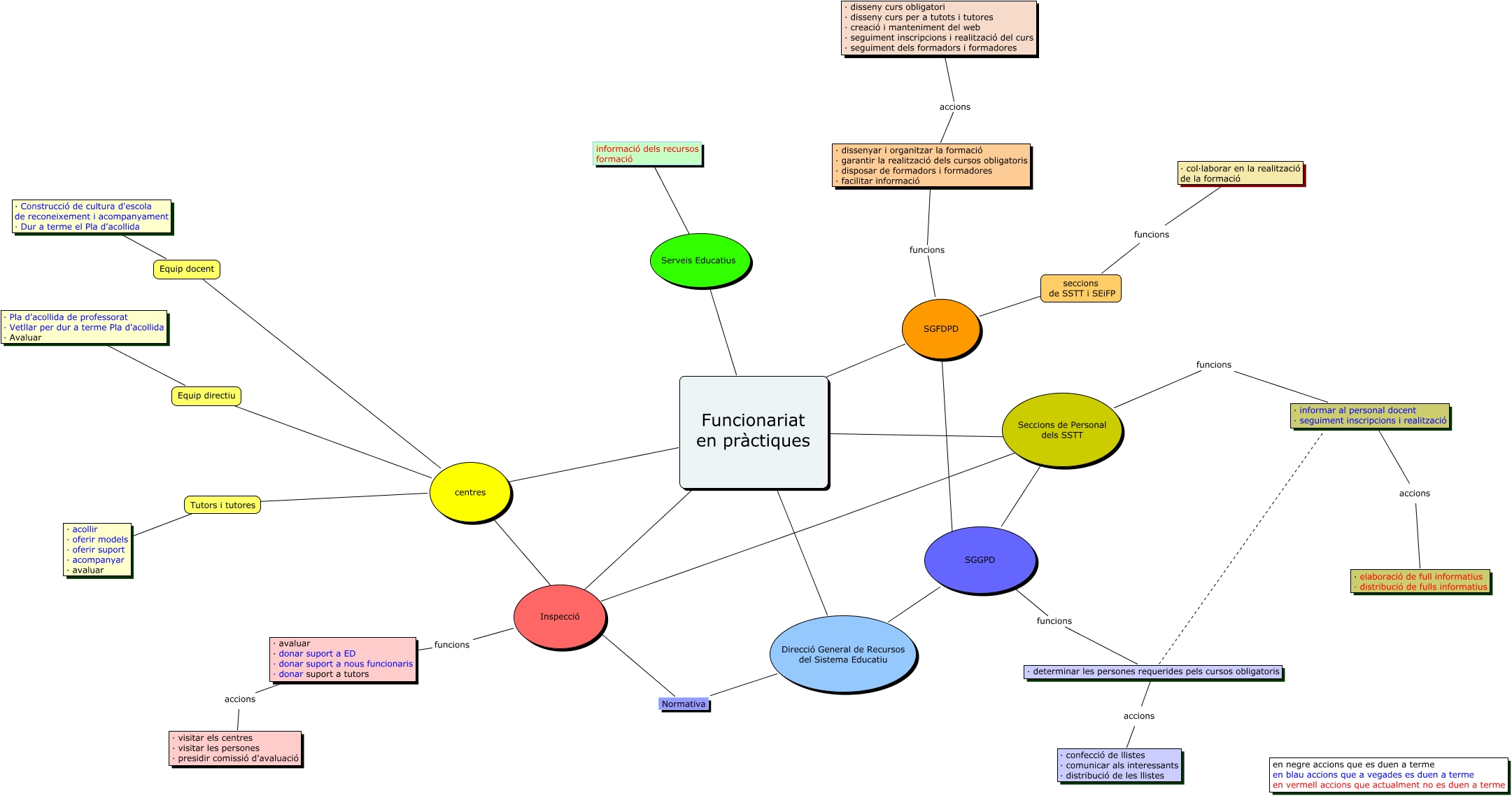
professorat novell funcionari, · dissenyar i organitzar la formació · garantir la realització dels cursos obligatoris · disposar de formadors i formadores · facilitar informació accions · disseny curs obligatori · disseny curs per a tutots i tutores · creació i manteniment del web · seguiment inscripcions i realització del curs · seguiment dels formadors i formadores, Funcionariat en pràctiques ???? SGFDPD, Funcionariat en pràctiques ???? Serveis Educatius, Serveis Educatius ???? informació dels recursos formació, Equip docent ???? · Construcció de cultura d'escola de reconeixement i acompanyament · Dur a terme el Pla d'acollida, · avaluar · donar suport a ED · donar suport a nous funcionaris · donar suport a tutors accions · visitar els centres · visitar les persones · presidir comissió d'avaluació, SGFDPD funcions · dissenyar i organitzar la formació · garantir la realització dels cursos obligatoris · disposar de formadors i formadores · facilitar informació, Funcionariat en pràctiques Direcció General de Recursos del Sistema Educatiu Normativa, Funcionariat en pràctiques ???? Seccions de Personal dels SSTT, · determinar les persones requerides pels cursos obligatoris ???? · informar al personal docent · seguiment inscripcions i realització