Warning:
JavaScript is turned OFF. None of the links on this page will work until it is reactivated.
If you need help turning JavaScript On, click here.
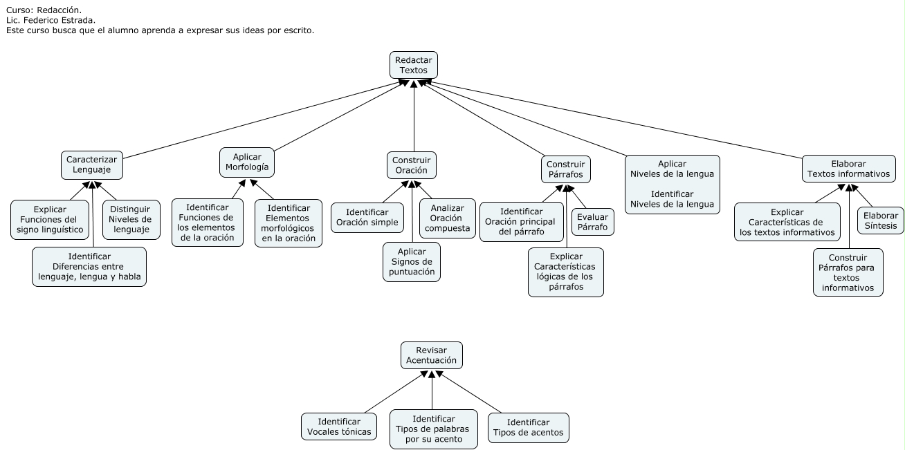
Este Cmap, tiene información relacionada con: Curso Redacción, Elaborar Textos informativos ???? Redactar Textos, Identificar Elementos morfológicos en la oración ???? Aplicar Morfología, Construir Párrafos ???? Redactar Textos, Evaluar Párrafo ???? Construir Párrafos, Identificar Oración simple ???? Construir Oración, Elaborar Síntesis ???? Elaborar Textos informativos, Identificar Oración principal del párrafo ???? Construir Párrafos, Explicar Funciones del signo linguístico ???? Caracterizar Lenguaje, Aplicar Niveles de la lengua Identificar Niveles de la lengua ???? Redactar Textos, Construir Oración ???? Redactar Textos, Distinguir Niveles de lenguaje ???? Caracterizar Lenguaje, Identificar Diferencias entre lenguaje, lengua y habla ???? Caracterizar Lenguaje, Identificar Tipos de palabras por su acento ???? Revisar Acentuación, Construir Párrafos para textos informativos ???? Elaborar Textos informativos, Identificar Funciones de los elementos de la oración ???? Aplicar Morfología, Caracterizar Lenguaje ???? Redactar Textos, Explicar Características lógicas de los párrafos ???? Construir Párrafos, Analizar Oración compuesta ???? Construir Oración, Aplicar Morfología ???? Redactar Textos, Identificar Tipos de acentos ???? Revisar Acentuación