Warning:
JavaScript is turned OFF. None of the links on this page will work until it is reactivated.
If you need help turning JavaScript On, click here.
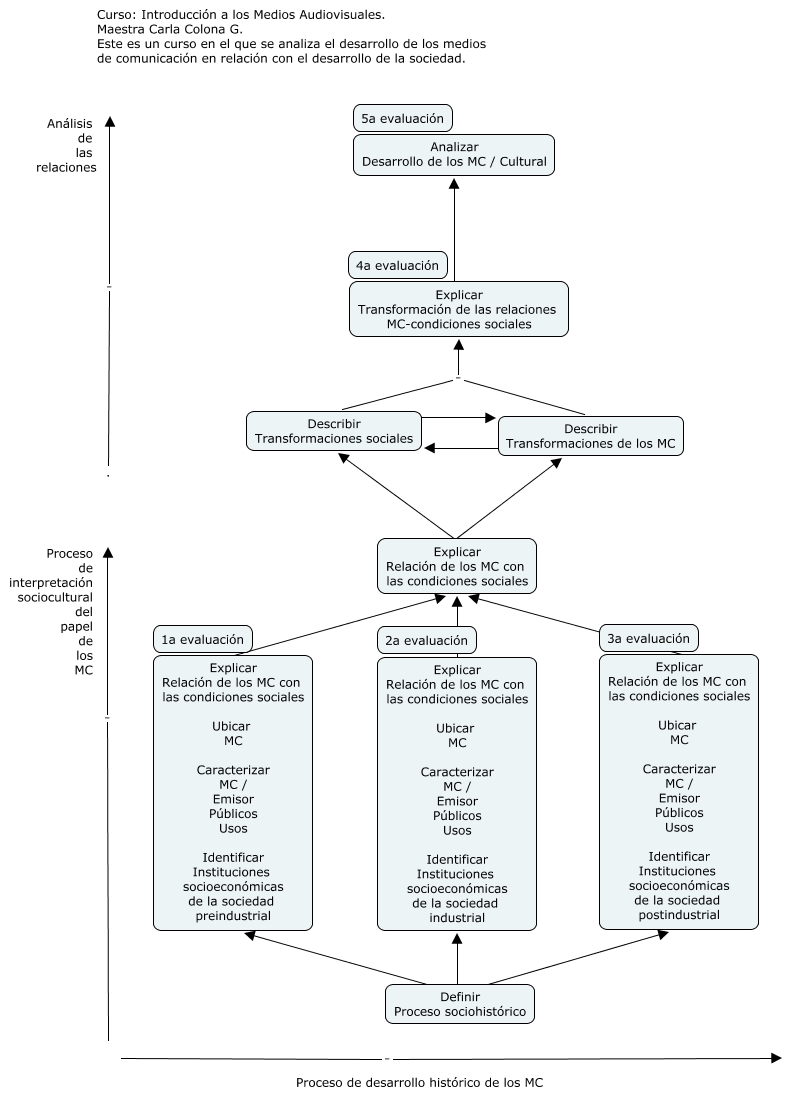
Este Cmap, tiene información relacionada con: Curso Introducción a los Medios Audiovisuales, Explicar Transformación de las relaciones MC-condiciones sociales ???? Analizar Desarrollo de los MC / Cultural, ., Describir Transformaciones de los MC ???? Describir Transformaciones sociales, Definir Proceso sociohistórico ???? Explicar Relación de los MC con las condiciones sociales Ubicar MC Caracterizar MC / Emisor Públicos Usos Identificar Instituciones socioeconómicas de la sociedad industrial, Explicar Relación de los MC con las condiciones sociales ???? Describir Transformaciones de los MC, . ., Explicar Relación de los MC con las condiciones sociales Ubicar MC Caracterizar MC / Emisor Públicos Usos Identificar Instituciones socioeconómicas de la sociedad industrial ???? Explicar Relación de los MC con las condiciones sociales, Definir Proceso sociohistórico ???? Explicar Relación de los MC con las condiciones sociales Ubicar MC Caracterizar MC / Emisor Públicos Usos Identificar Instituciones socioeconómicas de la sociedad postindustrial, Describir Transformaciones de los MC . Explicar Transformación de las relaciones MC-condiciones sociales, Explicar Relación de los MC con las condiciones sociales Ubicar MC Caracterizar MC / Emisor Públicos Usos Identificar Instituciones socioeconómicas de la sociedad postindustrial ???? Explicar Relación de los MC con las condiciones sociales, Describir Transformaciones sociales . Explicar Transformación de las relaciones MC-condiciones sociales, ., Definir Proceso sociohistórico ???? Explicar Relación de los MC con las condiciones sociales Ubicar MC Caracterizar MC / Emisor Públicos Usos Identificar Instituciones socioeconómicas de la sociedad preindustrial, Describir Transformaciones sociales ???? Describir Transformaciones de los MC, Explicar Relación de los MC con las condiciones sociales ???? Describir Transformaciones sociales, Explicar Relación de los MC con las condiciones sociales Ubicar MC Caracterizar MC / Emisor Públicos Usos Identificar Instituciones socioeconómicas de la sociedad preindustrial ???? Explicar Relación de los MC con las condiciones sociales