Warning:
JavaScript is turned OFF. None of the links on this page will work until it is reactivated.
If you need help turning JavaScript On, click here.
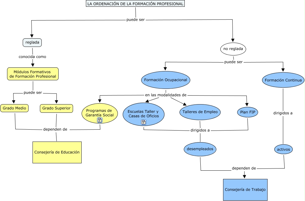
Este Cmap, tiene información relacionada con: La Ordenación de la Formación Profesional, Formación Ocupacional en las modalidades de Programas de Garantía Social, LA ORDENACIÓN DE LA FORMACIÓN PROFESIONAL puede ser reglada, Módulos Formativos de Formación Profesional puede ser Grado Medio, Formación Ocupacional en las modalidades de Plan FIP, Grado Superior dependen de Consejería de Educación, Plan FIP dirigidos a desempleados, no reglada puede ser Formación Ocupacional, Grado Medio dependen de Consejería de Educación, LA ORDENACIÓN DE LA FORMACIÓN PROFESIONAL puede ser no reglada, no reglada puede ser Formación Continua, reglada conocida como Módulos Formativos de Formación Profesional, Escuelas Taller y Casas de Oficios dirigidos a desempleados, Módulos Formativos de Formación Profesional puede ser Grado Superior, Talleres de Empleo dirigidos a desempleados, activos dependen de Consejería de Trabajo, Formación Ocupacional en las modalidades de Escuelas Taller y Casas de Oficios, Formación Ocupacional en las modalidades de Talleres de Empleo, desempleados dependen de Consejería de Trabajo, Formación Continua dirigidos a activos, Programas de Garantía Social dependen de Consejería de Educación