Warning:
JavaScript is turned OFF. None of the links on this page will work until it is reactivated.
If you need help turning JavaScript On, click here.
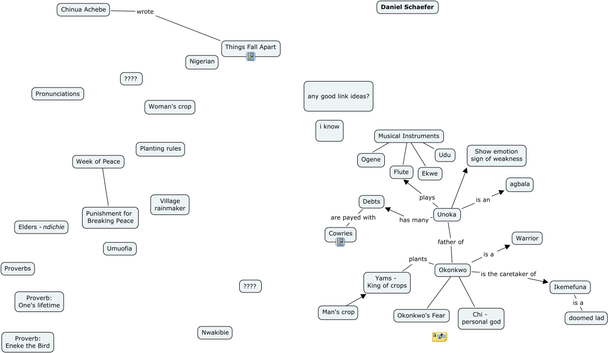
This Concept Map, created with IHMC CmapTools, has information related to: schaefer and mcelroy tap dance extravaganza!, Okonkwo is the caretaker of Ikemefuna, Chinua Achebe wrote Things Fall Apart, Unoka plays Flute, Musical Instruments ???? Ekwe, Unoka father of Okonkwo, Debts are payed with Cowries, Musical Instruments ???? Udu, Week of Peace ???? Punishment for Breaking Peace, Musical Instruments ???? Ogene, Man's crop ???? Yams - King of crops, Okonkwo is a Warrior, Ikemefuna is a doomed lad, Unoka has many Debts, Musical Instruments ???? Flute, Okonkwo ???? Okonkwo's Fear, Unoka is an agbala, Okonkwo plants Yams - King of crops, Unoka ???? Show emotion sign of weakness, Okonkwo ???? Chi - personal god