Warning:
JavaScript is turned OFF. None of the links on this page will work until it is reactivated.
If you need help turning JavaScript On, click here.
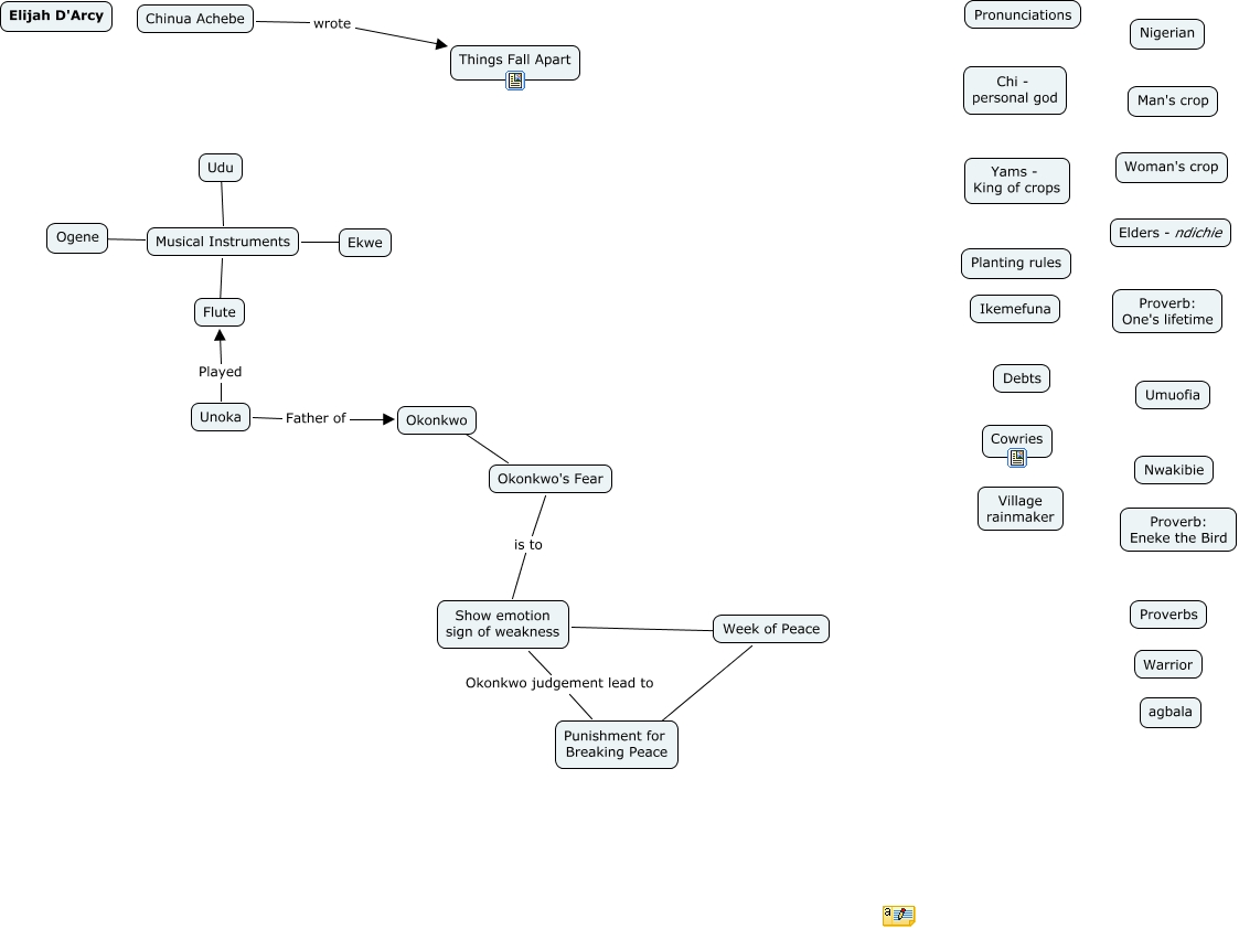
This Concept Map, created with IHMC CmapTools, has information related to: Elijah D'Arcy, Musical Instruments ???? Ogene, Musical Instruments ???? Flute, Unoka Played Flute, Unoka Father of Okonkwo, Okonkwo ???? Okonkwo's Fear, Okonkwo's Fear is to Show emotion sign of weakness, Show emotion sign of weakness ???? Week of Peace, Chinua Achebe wrote Things Fall Apart, Musical Instruments ???? Udu, Musical Instruments ???? Ekwe, Show emotion sign of weakness Okonkwo judgement lead to Punishment for Breaking Peace, Week of Peace ???? Punishment for Breaking Peace