Warning:
JavaScript is turned OFF. None of the links on this page will work until it is reactivated.
If you need help turning JavaScript On, click here.
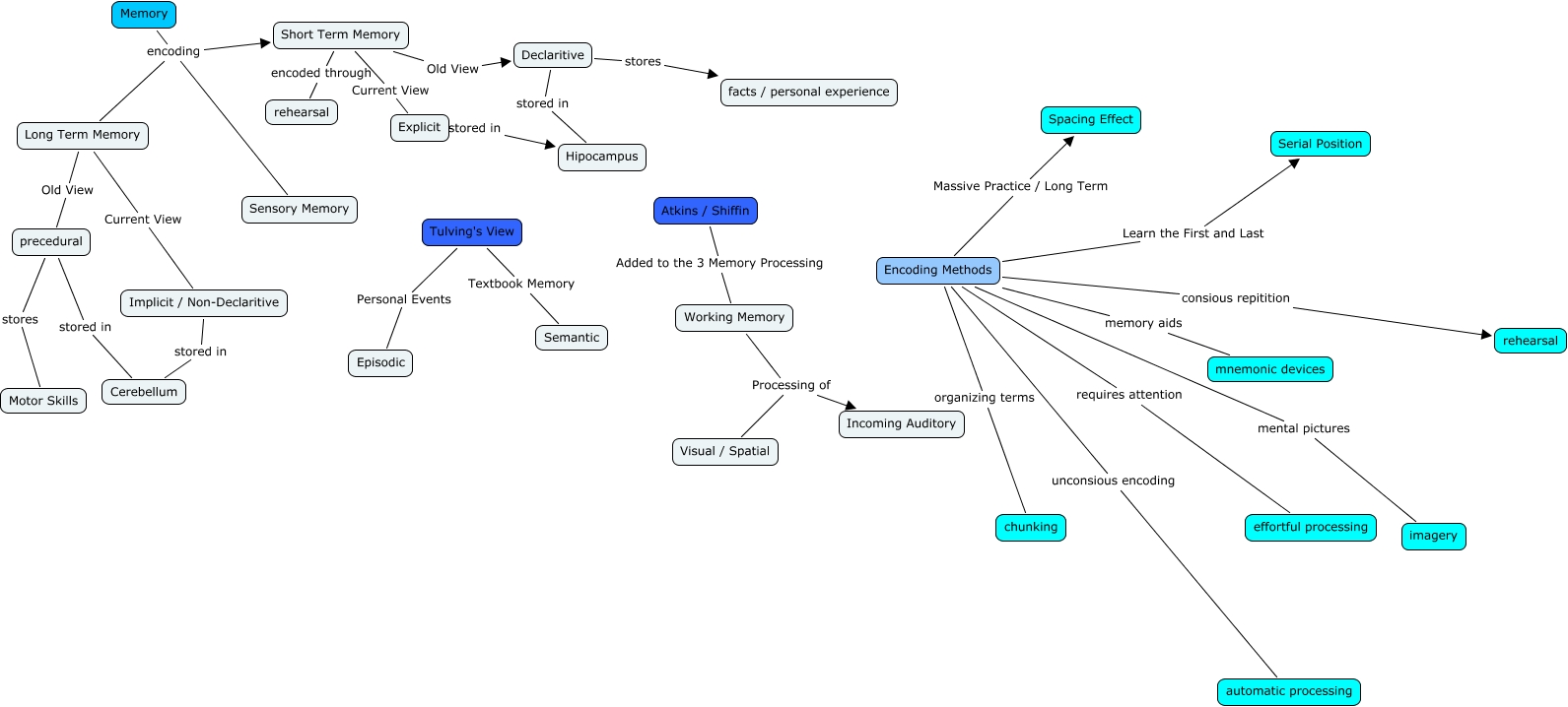
This Concept Map, created with IHMC CmapTools, has information related to: Folder to be scored - Ronald Ware, Encoding Methods unconsious encoding automatic processing, precedural stored in Cerebellum, Implicit / Non-Declaritive stored in Cerebellum, Encoding Methods Learn the First and Last Serial Position, Declaritive stores facts / personal experience, Memory encoding Sensory Memory, Working Memory Processing of Visual / Spatial, Long Term Memory Current View Implicit / Non-Declaritive, Short Term Memory Current View Explicit, Working Memory Processing of Incoming Auditory, Encoding Methods requires attention effortful processing, Tulving's View Personal Events Episodic, Atkins / Shiffin Added to the 3 Memory Processing Working Memory, Memory encoding Short Term Memory, Tulving's View Textbook Memory Semantic, Encoding Methods consious repitition rehearsal, Encoding Methods Massive Practice / Long Term Spacing Effect, Encoding Methods mental pictures imagery, Memory encoding Long Term Memory, Explicit stored in Hipocampus