Warning:
JavaScript is turned OFF. None of the links on this page will work until it is reactivated.
If you need help turning JavaScript On, click here.
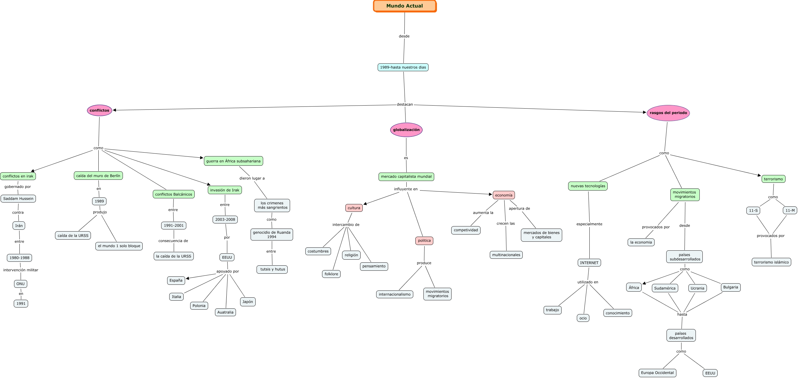
Este Cmap, tiene información relacionada con: mundo actual, invasión de Irak entre 2003-2008, economía apertura de mercados de bienes y capitales, conflictos como guerra en África subsahariana, países desarrollados como EEUU, 1989-hasta nuestros dias destacan globalización, países subdesarrollados como Ucrania, mercado capitalista mundial influyente en economía, economía crecen las multinacionales, cultura intercambio de religión, terrorismo como 11-S, Bulgaria hasta países desarrollados, países subdesarrollados como África, Sudamérica hasta países desarrollados, 1989-hasta nuestros dias destacan conflictos, guerra en África subsahariana dieron lugar a los crimenes más sangrientos, economía aumenta la competividad, Saddam Hussein contra Irán, Irán entre 1980-1988, 11-S provocados por terrorismo islámico, rasgos del periodo como movimientos migratorios