Warning:
JavaScript is turned OFF. None of the links on this page will work until it is reactivated.
If you need help turning JavaScript On, click here.
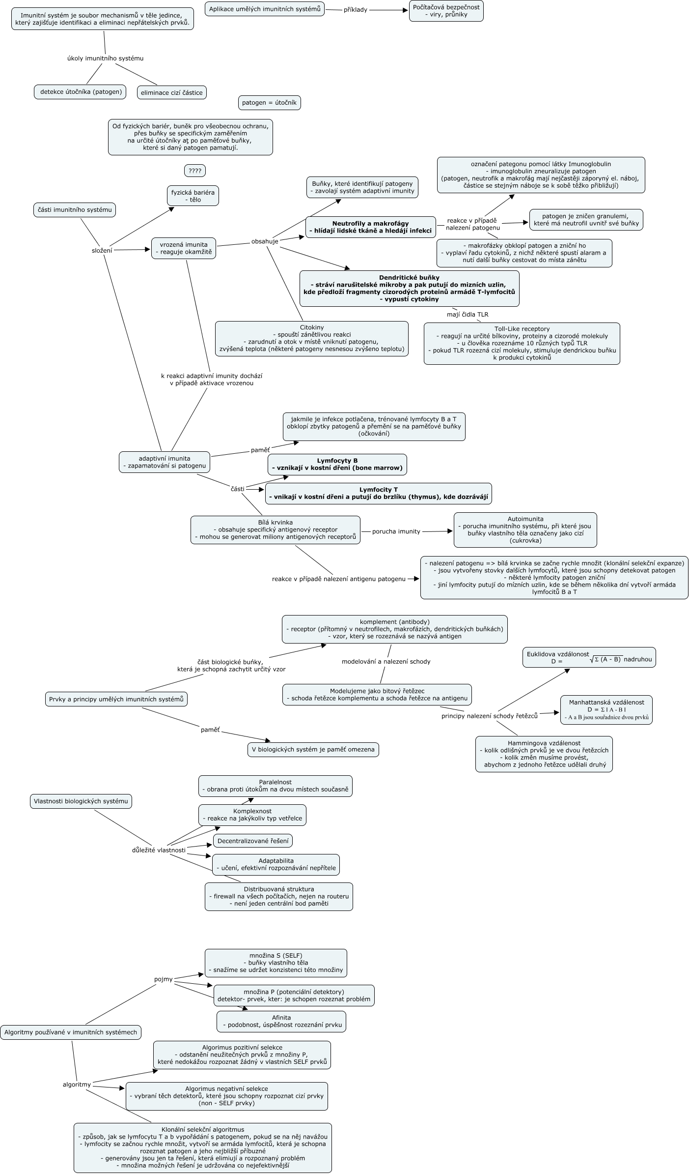
Tato Cmapa, vytvořená pomocí CmapTools, obsahuje informaci související s: UIS, Imunitní systém je soubor mechanismů v těle jedince, který zajišťuje identifikaci a eliminaci nepřátelských prvků. úkoly imunitního systému detekce útočníka (patogen), vrozená imunita - reaguje okamžitě k reakci adaptivní imunity dochází v případě aktivace vrozenou adaptivní imunita - zapamatování si patogenu, vrozená imunita - reaguje okamžitě obsahuje Neutrofily a makrofágy - hlídají lidské tkáně a hledájí infekci, adaptivní imunita - zapamatování si patogenu části Bílá krvinka - obsahuje specifický antigenový receptor - mohou se generovat miliony antigenových receptorů, vrozená imunita - reaguje okamžitě obsahuje Buňky, které identifikují patogeny - zavolají systém adaptivní imunity, vrozená imunita - reaguje okamžitě obsahuje Citokiny - spouští zánětlivou reakci - zarudnutí a otok v místě vniknutí patogenu, zvýšená teplota (některé patogeny nesnesou zvýšeno teplotu), části imunitního systému složení vrozená imunita - reaguje okamžitě, vrozená imunita - reaguje okamžitě obsahuje Dendritické buňky - stráví narušitelské mikroby a pak putují do mizních uzlin, kde předloží fragmenty cizorodých proteinů armádě T-lymfocitů - vypustí cytokiny, Prvky a principy umělých imunitních systémů paměť V biologických systém je paměť omezena, adaptivní imunita - zapamatování si patogenu části Lymfocyty B - vznikají v kostní dřeni (bone marrow), Algoritmy používané v imunitních systémech algoritmy Algorimus negativní selekce - vybraní těch detektorů, které jsou schopny rozpoznat cizí prvky (non - SELF prvky), Algoritmy používané v imunitních systémech algoritmy Algorimus pozitivní selekce - odstanění neužitečných prvků z množiny P, které nedokážou rozpoznat žádný v vlastních SELF prvků, Algoritmy používané v imunitních systémech algoritmy Klonální selekční algoritmus - způsob, jak se lymfocytu T a b vypořádání s patogenem, pokud se na něj navážou - lymfocity se začnou rychle množit, vytvoří se armáda lymfocitů, která je schopna rozeznat patogen a jeho nejbližší příbuzné - generovány jsou jen ta řešení, která elimiují a rozpoznaný problém - množina možných řešení je udržována co nejefektivnější, Prvky a principy umělých imunitních systémů část biologické buńky, která je schopná zachytit určitý vzor komplement (antibody) - receptor (přítomný v neutrofilech, makrofázích, dendritických buňkách) - vzor, který se rozeznává se nazývá antigen, Vlastnosti biologických systému důležité vlastnosti Komplexnost - reakce na jakýkoliv typ vetřelce, Algoritmy používané v imunitních systémech pojmy Afinita - podobnost, úspěšnost rozeznání prvku, Vlastnosti biologických systému důležité vlastnosti Decentralizované řešení, Neutrofily a makrofágy - hlídají lidské tkáně a hledájí infekci reakce v případě nalezení patogenu patogen je zničen granulemi, které má neutrofil uvnitř své buňky, komplement (antibody) - receptor (přítomný v neutrofilech, makrofázích, dendritických buňkách) - vzor, který se rozeznává se nazývá antigen modelování a nalezení schody Modelujeme jako bitový řetězec - schoda řetězce komplementu a schoda řetězce na antigenu, adaptivní imunita - zapamatování si patogenu paměť jakmile je infekce potlačena, trénované lymfocyty B a T obklopí zbytky patogenů a přemění se na paměťové buňky (očkování)