Warning:
JavaScript is turned OFF. None of the links on this page will work until it is reactivated.
If you need help turning JavaScript On, click here.
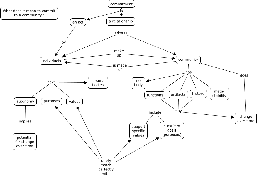
This Concept Map, created with IHMC CmapTools, has information related to: commitment_problem of community, commitment is an act, individuals have purposes, functions include support specific values, a relationship between community, an act by individuals, individuals have personal bodies, artifacts may change over time, community does change over time, autonomy implies potential for change over time, community has history, commitment is a relationship, functions include pursuit of goals (purposes), community has artifacts, individuals have autonomy, community has meta- stability, individuals have values, community has no body, community has functions, history may change over time, functions may change over time