Warning:
JavaScript is turned OFF. None of the links on this page will work until it is reactivated.
If you need help turning JavaScript On, click here.
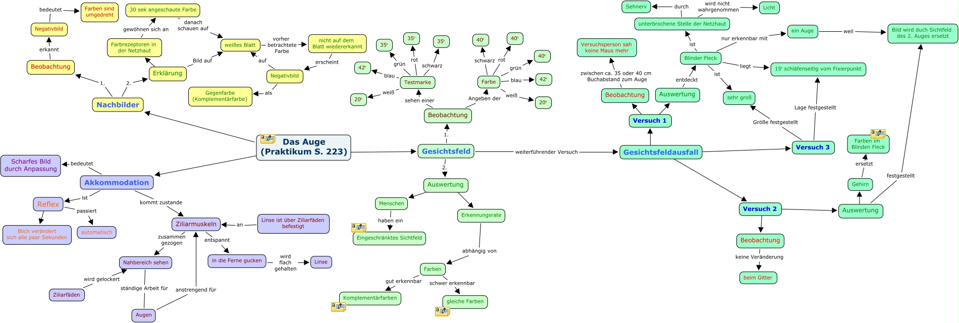
Dieses mit IHMC CmapTools erstellte CMap hat Informationen bezüglich: Auge; Praktikum Seite 223 von Ole, Paul, Lina, Kerstin, Beobachtung Angeben der Farbe, Gesichtsfeldausfall ???? Versuch 2, Blinder Fleck nur erkennbar mit ein Auge, Testmarke weiß 20°, Farbe weiß 20°, in die Ferne gucken wird flach gehalten Linse, Auswertung festgestellt Bild wird duch Sichtfeld des 2. Auges ersetzt, Erklärung Bild auf weißes Blatt, Farbe grün 40°, Akkommodation kommt zustande Ziliarmuskeln, Augen anstrengend für Ziliarmuskeln, Menschen haben ein Eingeschränktes Sichtfeld, Versuch 2 ???? Auswertung, Versuch 3 Lage festgestellt 15° schläfenseitig vom Fixierpunkt, Testmarke rot 35°, Ziliarmuskeln zusammen gezogen Nahbereich sehen, Gehirn ersetzt Farben im Blinden Fleck, Versuch 1 ???? Beobachtung, Linse ist über Ziliarfäden befestigt an Ziliarmuskeln, Testmarke schwarz 35°