Warning:
JavaScript is turned OFF. None of the links on this page will work until it is reactivated.
If you need help turning JavaScript On, click here.
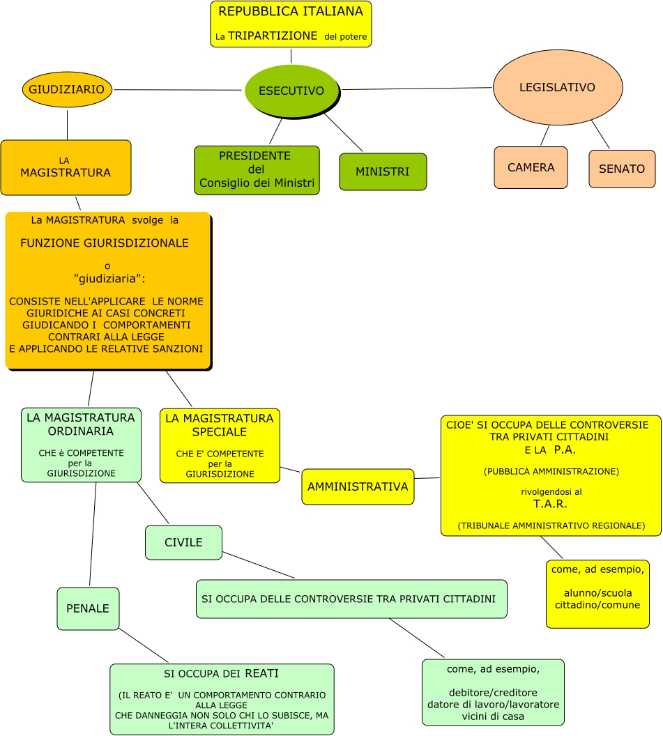
Questa Cmap, creata con IHMC CmapTools, contiene informazioni relative a: magistratura, CIOE' SI OCCUPA DELLE CONTROVERSIE TRA PRIVATI CITTADINI E LA P.A. (PUBBLICA AMMINISTRAZIONE) rivolgendosi al T.A.R. (TRIBUNALE AMMINISTRATIVO REGIONALE) ???? come, ad esempio, alunno/scuola cittadino/comune, LEGISLATIVO ???? SENATO, LEGISLATIVO ???? CAMERA, GIUDIZIARIO ???? LA MAGISTRATURA, LA MAGISTRATURA La MAGISTRATURA svolge la FUNZIONE GIURISDIZIONALE o "giudiziaria": CONSISTE NELL'APPLICARE LE NORME GIURIDICHE AI CASI CONCRETI GIUDICANDO I COMPORTAMENTI CONTRARI ALLA LEGGE E APPLICANDO LE RELATIVE SANZIONI LA MAGISTRATURA SPECIALE CHE E' COMPETENTE per la GIURISDIZIONE, LA MAGISTRATURA ORDINARIA CHE è COMPETENTE per la GIURISDIZIONE ???? CIVILE, PRESIDENTE del Consiglio dei Ministri ???? MINISTRI, PENALE ???? SI OCCUPA DEI REATI (IL REATO E' UN COMPORTAMENTO CONTRARIO ALLA LEGGE CHE DANNEGGIA NON SOLO CHI LO SUBISCE, MA L'INTERA COLLETTIVITA', REPUBBLICA ITALIANA La TRIPARTIZIONE del potere ESECUTIVO LEGISLATIVO, SI OCCUPA DELLE CONTROVERSIE TRA PRIVATI CITTADINI ???? come, ad esempio, debitore/creditore datore di lavoro/lavoratore vicini di casa, LA MAGISTRATURA SPECIALE CHE E' COMPETENTE per la GIURISDIZIONE ???? AMMINISTRATIVA, LA MAGISTRATURA La MAGISTRATURA svolge la FUNZIONE GIURISDIZIONALE o "giudiziaria": CONSISTE NELL'APPLICARE LE NORME GIURIDICHE AI CASI CONCRETI GIUDICANDO I COMPORTAMENTI CONTRARI ALLA LEGGE E APPLICANDO LE RELATIVE SANZIONI LA MAGISTRATURA ORDINARIA CHE è COMPETENTE per la GIURISDIZIONE, LA MAGISTRATURA ORDINARIA CHE è COMPETENTE per la GIURISDIZIONE ???? PENALE, REPUBBLICA ITALIANA La TRIPARTIZIONE del potere ESECUTIVO GIUDIZIARIO, CIVILE ???? SI OCCUPA DELLE CONTROVERSIE TRA PRIVATI CITTADINI, AMMINISTRATIVA ???? CIOE' SI OCCUPA DELLE CONTROVERSIE TRA PRIVATI CITTADINI E LA P.A. (PUBBLICA AMMINISTRAZIONE) rivolgendosi al T.A.R. (TRIBUNALE AMMINISTRATIVO REGIONALE)