Warning:
JavaScript is turned OFF. None of the links on this page will work until it is reactivated.
If you need help turning JavaScript On, click here.
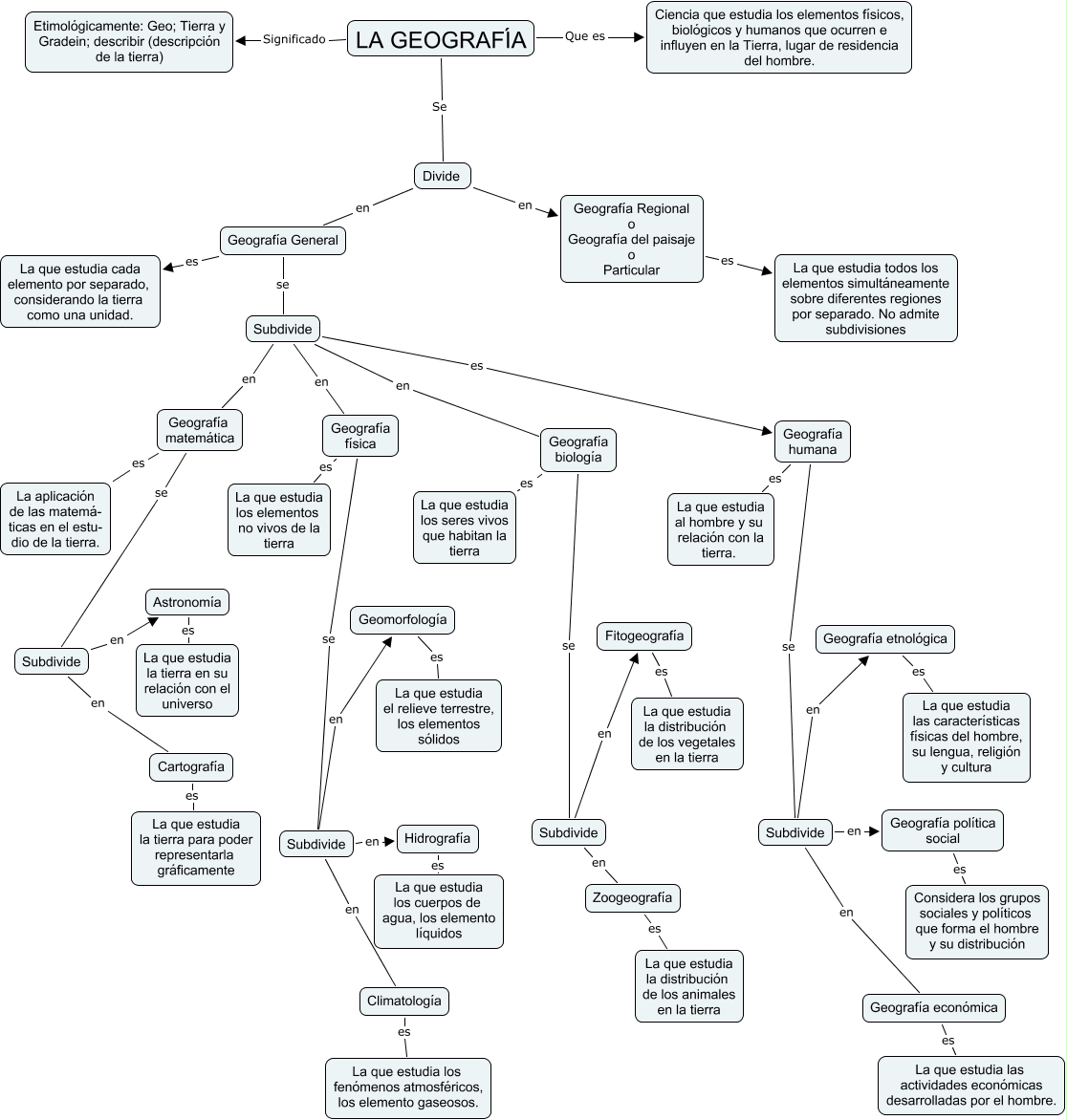
Este Cmap, tiene información relacionada con: La Geografía, Subdivide en Geografía económica, Subdivide en Geografía etnológica, Geografía humana se Subdivide, Subdivide en Zoogeografía, LA GEOGRAFÍA Que es Ciencia que estudia los elementos físicos, biológicos y humanos que ocurren e influyen en la Tierra, lugar de residencia del hombre., Zoogeografía es La que estudia la distribución de los animales en la tierra, Subdivide en Geografía política social, LA GEOGRAFÍA Se Divide, Geografía política social es Considera los grupos sociales y políticos que forma el hombre y su distribución, Geografía General se Subdivide, LA GEOGRAFÍA Significado Etimológicamente: Geo; Tierra y Gradein; describir (descripción de la tierra), Geografía biología es La que estudia los seres vivos que habitan la tierra, Astronomía es La que estudia la tierra en su relación con el universo, Geografía física es La que estudia los elementos no vivos de la tierra, Geografía matemática se Subdivide, Subdivide en Cartografía, Cartografía es La que estudia la tierra para poder representarla gráficamente, Geografía humana es La que estudia al hombre y su relación con la tierra., Subdivide es Geografía humana, Geomorfología es La que estudia el relieve terrestre, los elementos sólidos