Warning:
JavaScript is turned OFF. None of the links on this page will work until it is reactivated.
If you need help turning JavaScript On, click here.
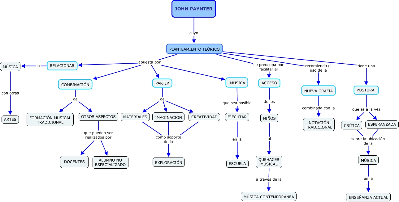
Este Cmap, tiene información relacionada con: PAYNTER, PLANTEAMIENTO TEÓRICO recomienda el uso de la NUEVA GRAFÍA, QUEHACER MUSICAL a través de la MÚSICA CONTEMPORÁNEA, NUEVA GRAFÍA combinada con la NOTACIÓN TRADICIONAL, ESPERANZADA sobre la ubicación de la MÚSICA, MÚSICA que sea posible EJECUTAR, JOHN PAYNTER cuyo PLANTEAMIENTO TEÓRICO, OTROS ASPECTOS que pueden ser realizados por ALUMNO NO ESPECIALIZADO, PARTIR de MATERIALES, PARTIR de IMAGINACIÓN, PLANTEAMIENTO TEÓRICO tiene una POSTURA, PARTIR de CREATIVIDAD, POSTURA que es a la vez CRÍTICA, PLANTEAMIENTO TEÓRICO apuesta por MÚSICA, NIÑOS al QUEHACER MUSICAL, EJECUTAR en la ESCUELA, PLANTEAMIENTO TEÓRICO apuesta por RELACIONAR, ACCESO de los NIÑOS, PLANTEAMIENTO TEÓRICO apuesta por COMBINACIÓN, RELACIONAR la MÚSICA, MATERIALES como soporte de la EXPLORACIÓN