Warning:
JavaScript is turned OFF. None of the links on this page will work until it is reactivated.
If you need help turning JavaScript On, click here.
The Concept Map you are trying to access has information related to:
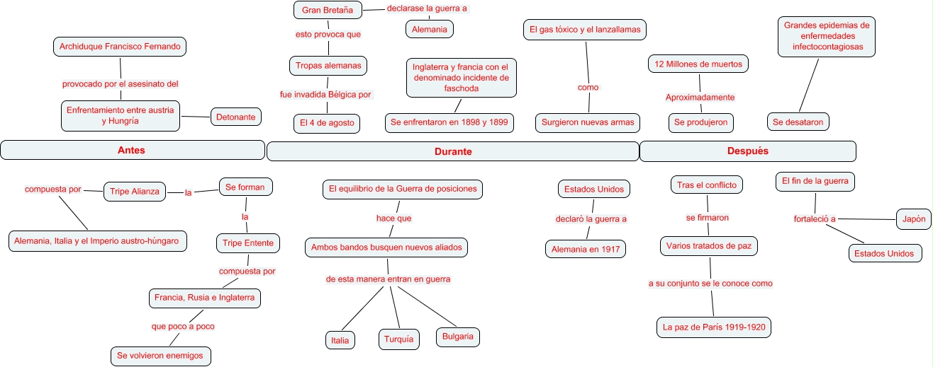
17.Pedro Moreno Bonelo.1ª Guerra Mundial, El fin de la guerra fortaleció a Estados Unidos, Enfrentamiento entre austria y Hungría provocado por el asesinato del Archiduque Francisco Fernando, Estados Unidos declaró la guerra a Alemania en 1917, Tripe Entente compuesta por Francia, Rusia e Inglaterra, El equilibrio de la Guerra de posiciones hace que Ambos bandos busquen nuevos aliados, Se forman la Tripe Alianza, Tras el conflicto se firmaron Varios tratados de paz, Grandes epidemias de enfermedades infectocontagiosas Se desataron, Detonante Enfrentamiento entre austria y Hungría, Se enfrentaron en 1898 y 1899 Inglaterra y francia con el denominado incidente de faschoda