Warning:
JavaScript is turned OFF. None of the links on this page will work until it is reactivated.
If you need help turning JavaScript On, click here.
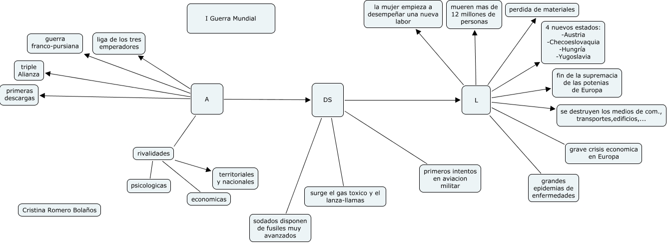
Este Cmap, tiene información relacionada con: 19.Cristina Romero Bolaños. I guerra mundial, L 4 nuevos estados: -Austria -Checoeslovaquia -Hungría -Yugoslavia, DS primeros intentos en aviacion militar, rivalidades psicologicas, L mueren mas de 12 millones de personas, DS sodados disponen de fusiles muy avanzados, L perdida de materiales, L grave crisis economica en Europa, A primeras descargas, rivalidades territoriales y nacionales, L la mujer empieza a desempeñar una nueva labor, A triple Alianza, A DS, A rivalidades, A liga de los tres emperadores, rivalidades economicas, L grandes epidemias de enfermedades, L se destruyen los medios de com., transportes,edificios,..., A guerra franco-pursiana, DS surge el gas toxico y el lanza-llamas, DS L