Warning:
JavaScript is turned OFF. None of the links on this page will work until it is reactivated.
If you need help turning JavaScript On, click here.
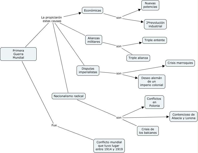
Este Cmap, tiene información relacionada con: 08. Alfonso Díaz Camacho. 1ª Guerra Mundial, Disputas imperialistas son Deseo alemán de un imperio colonial, Primera Guerra Mundial La propiciarón estas causas Disputas imperialistas, Económicas son 2ªrevolución industrial, Económicas son Nuevas potencias, Disputas imperialistas son Crisis marroquies, Primera Guerra Mundial La propiciarón estas causas Económicas, Nacionalismo radical son Crisis de los balcanes, Primera Guerra Mundial La propiciarón estas causas Nacionalismo radical, Nacionalismo radical son Conflictos en Polonia, Primera Guerra Mundial Fue Conflicto mundial que tuvo lugar entre 1914 y 1919, Alianzas militares son Triple alianza, Alianzas militares son Triple entente, Nacionalismo radical son Contencioso de Alsacia y Lorena, Primera Guerra Mundial La propiciarón estas causas Alianzas militares