Warning:
JavaScript is turned OFF. None of the links on this page will work until it is reactivated.
If you need help turning JavaScript On, click here.
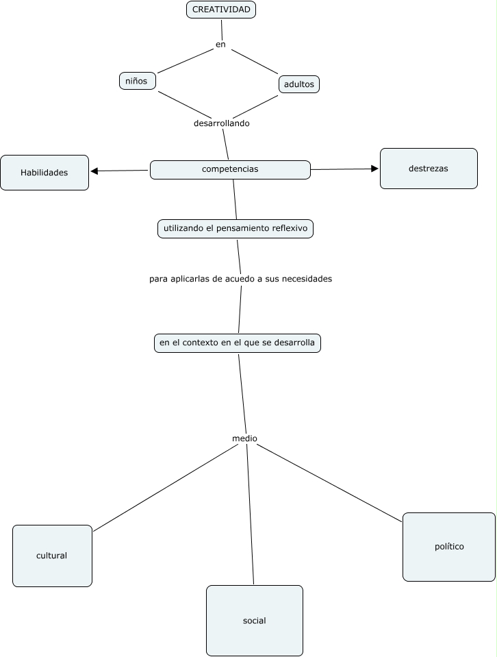
Este Cmap, tiene información relacionada con: creatividad, CREATIVIDAD en adultos, en el contexto en el que se desarrolla medio cultural, utilizando el pensamiento reflexivo para aplicarlas de acuedo a sus necesidades en el contexto en el que se desarrolla, competencias destrezas, en el contexto en el que se desarrolla medio social, adultos desarrollando competencias, niños desarrollando competencias, CREATIVIDAD en niños, competencias ???? ????, competencias ???? Habilidades, en el contexto en el que se desarrolla medio político