Warning:
JavaScript is turned OFF. None of the links on this page will work until it is reactivated.
If you need help turning JavaScript On, click here.
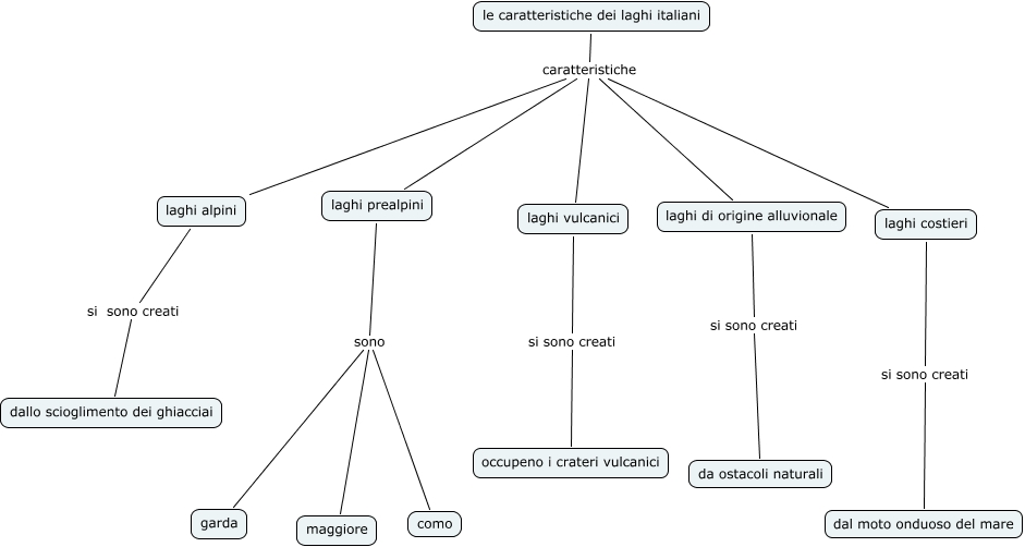
Questa Cmap, creata con IHMC CmapTools, contiene informazioni relative a: l' idrografia d' italia, laghi di origine alluvionale si sono creati da ostacoli naturali, le caratteristiche dei laghi italiani caratteristiche laghi vulcanici, le caratteristiche dei laghi italiani caratteristiche laghi prealpini, laghi prealpini sono como, laghi prealpini sono garda, le caratteristiche dei laghi italiani caratteristiche laghi di origine alluvionale, laghi vulcanici si sono creati occupeno i crateri vulcanici, le caratteristiche dei laghi italiani caratteristiche laghi alpini, le caratteristiche dei laghi italiani caratteristiche laghi costieri, laghi costieri si sono creati dal moto onduoso del mare, laghi prealpini sono maggiore, laghi alpini si sono creati dallo scioglimento dei ghiacciai