Warning:
JavaScript is turned OFF. None of the links on this page will work until it is reactivated.
If you need help turning JavaScript On, click here.
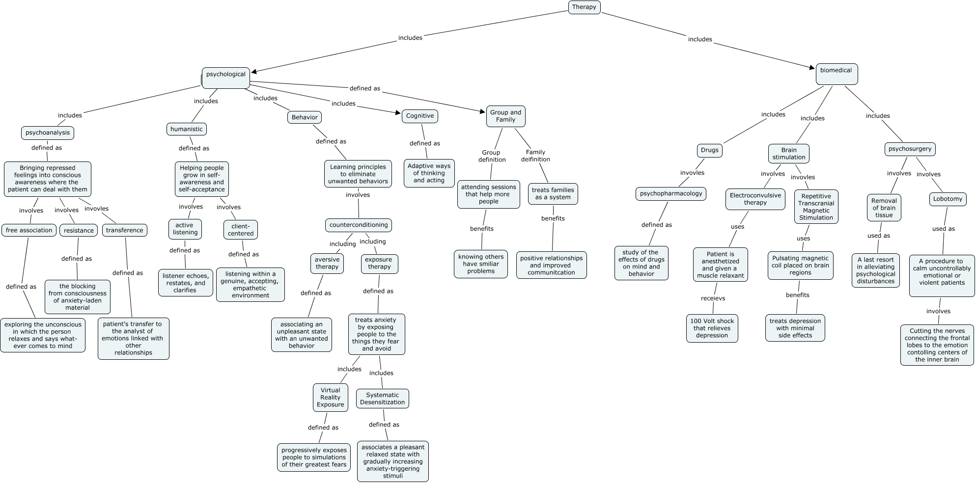
This Concept Map, created with IHMC CmapTools, has information related to: Ch. 14 Rachel Kradel, Brain stimulation involves Electroconvulsive therapy, active listening defined as listener echoes, restates, and clarifies, Biomedical includes Drugs, exposure therapy defined as treats anxiety by exposing people to the things they fear and avoid, Bringing repressed feelings into conscious awareness where the patient can deal with them invovles transference, Group and Family Family deifinition treats families as a system, free association defined as exploring the unconscious in which the person relaxes and says what- ever comes to mind, Systematic Desensitization defined as associates a pleasant relaxed state with gradually increasing anxiety-triggering stimuli, Behavior defined as Learning principles to eliminate unwanted behaviors, Cognitive defined as Adaptive ways of thinking and acting, psychological includes psychoanalysis, A procedure to calm uncontrollably emotional or violent patients involves Cutting the nerves connecting the frontal lobes to the emotion contolling centers of the inner brain, treats anxiety by exposing people to the things they fear and avoid includes Systematic Desensitization, transference defined as patient's transfer to the analyst of emotions linked with other relationships, psychological includes Behavior, psychological defined as Group and Family, humanistic defined as Helping people grow in self- awareness and self-acceptance, Therapy includes psychological, Drugs invovles psychopharmacology, counterconditioning including exposure therapy