Warning:
JavaScript is turned OFF. None of the links on this page will work until it is reactivated.
If you need help turning JavaScript On, click here.
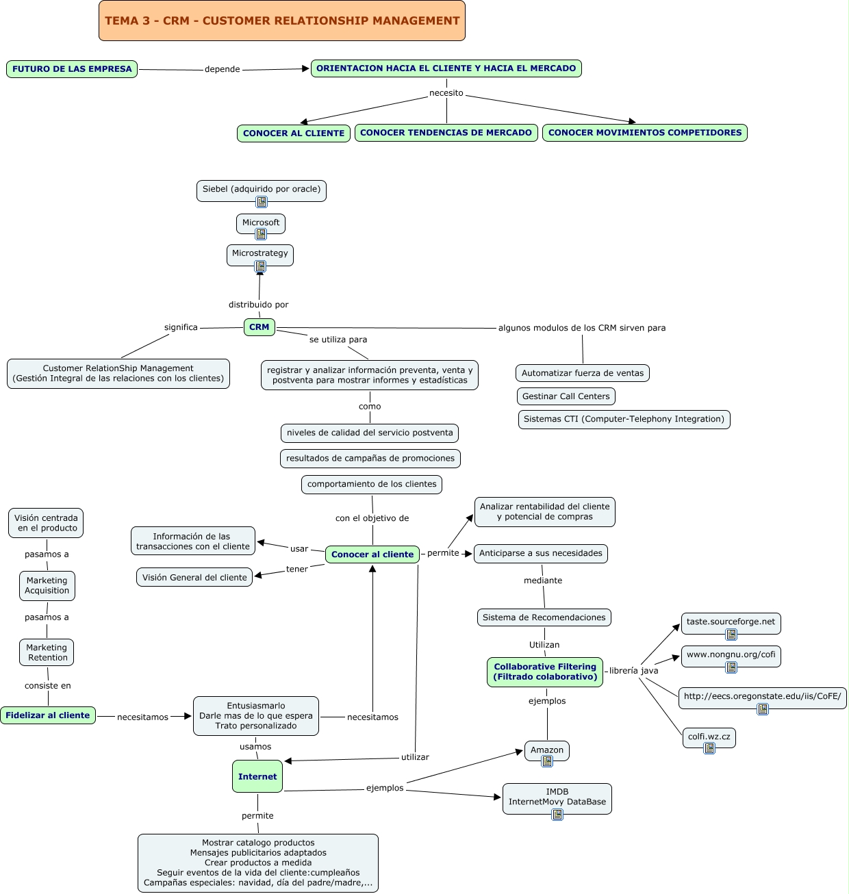
Este Cmap, tiene información relacionada con: TEMA 3 - CRM, Anticiparse a sus necesidades mediante Sistema de Recomendaciones, Conocer al cliente permite Analizar rentabilidad del cliente y potencial de compras, Conocer al cliente usar Información de las transacciones con el cliente, Sistema de Recomendaciones Utilizan Collaborative Filtering (Filtrado colaborativo), Conocer al cliente tener Visión General del cliente, CRM algunos modulos de los CRM sirven para Automatizar fuerza de ventas, comportamiento de los clientes con el objetivo de Conocer al cliente, Internet permite Mostrar catalogo productos Mensajes publicitarios adaptados Crear productos a medida Seguir eventos de la vida del cliente:cumpleaños Campañas especiales: navidad, día del padre/madre,..., registrar y analizar información preventa, venta y postventa para mostrar informes y estadísticas como niveles de calidad del servicio postventa, Fidelizar al cliente necesitamos Entusiasmarlo Darle mas de lo que espera Trato personalizado, ORIENTACION HACIA EL CLIENTE Y HACIA EL MERCADO necesito CONOCER AL CLIENTE, Internet ejemplos IMDB InternetMovy DataBase, Marketing Retention consiste en Fidelizar al cliente, Marketing Acquisition pasamos a Marketing Retention, ORIENTACION HACIA EL CLIENTE Y HACIA EL MERCADO necesito CONOCER TENDENCIAS DE MERCADO, Collaborative Filtering (Filtrado colaborativo) librería java http://eecs.oregonstate.edu/iis/CoFE/, Conocer al cliente permite Anticiparse a sus necesidades, Collaborative Filtering (Filtrado colaborativo) librería java www.nongnu.org/cofi, Collaborative Filtering (Filtrado colaborativo) librería java taste.sourceforge.net, CRM se utiliza para registrar y analizar información preventa, venta y postventa para mostrar informes y estadísticas