Warning:
JavaScript is turned OFF. None of the links on this page will work until it is reactivated.
If you need help turning JavaScript On, click here.
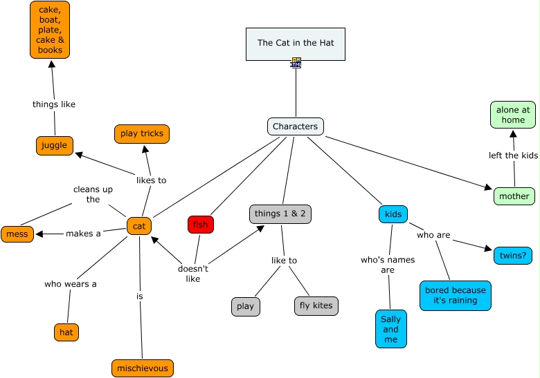
This Concept Map, created with IHMC CmapTools, has information related to: Cat In The Hat, Characters fish, The Cat in the Hat Characters, Characters cat, things 1 & 2 like to fly kites, cat who wears a hat, kids who are twins?, juggle things like cake, boat, plate, cake & books, cat is mischievous, cat likes to juggle, cat likes to play tricks, cat makes a mess, things 1 & 2 like to play, mother left the kids alone at home, kids who are bored because it's raining, fish doesn't like cat, kids who's names are Sally and me, Characters things 1 & 2, fish doesn't like things 1 & 2, Characters kids, cat cleans up the mess