Warning:
JavaScript is turned OFF. None of the links on this page will work until it is reactivated.
If you need help turning JavaScript On, click here.
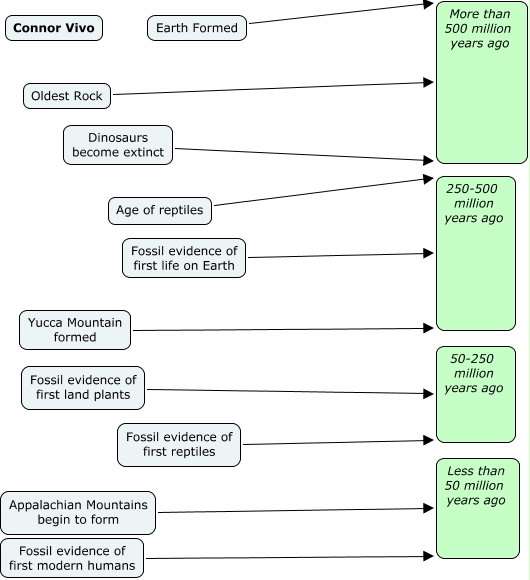
This Concept Map, created with IHMC CmapTools, has information related to: Connor Vivo new, Yucca Mountain formed 250-500 million years ago, Appalachian Mountains begin to form Less than 50 million years ago, Oldest Rock More than 500 million years ago, Fossil evidence of first modern humans Less than 50 million years ago, Fossil evidence of first land plants 50-250 million years ago, Dinosaurs become extinct More than 500 million years ago, Earth Formed More than 500 million years ago, Fossil evidence of first reptiles 50-250 million years ago, Fossil evidence of first life on Earth 250-500 million years ago, Age of reptiles 250-500 million years ago