Warning:
JavaScript is turned OFF. None of the links on this page will work until it is reactivated.
If you need help turning JavaScript On, click here.
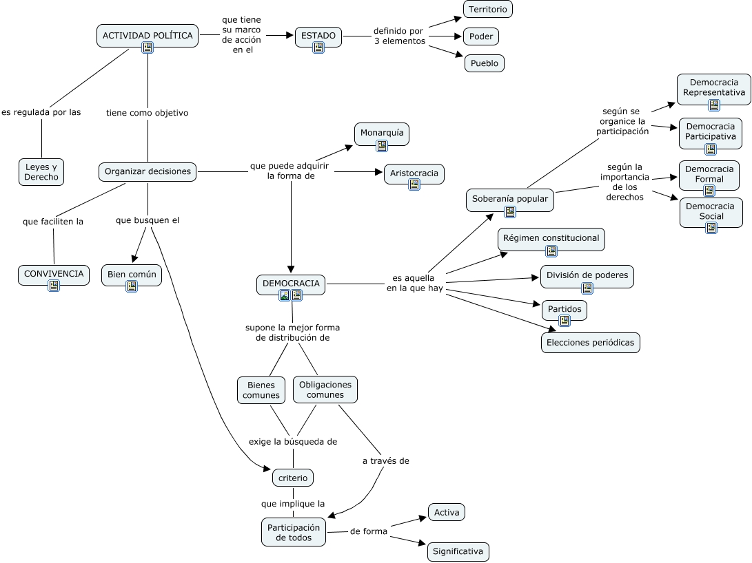
Este mapa conceptual tiene información relacionada a: UD7_PolíticaDemocráticaYParticipaciónCiudadana, ESTADO definido por 3 elementos Territorio, Bienes comunes exige la búsqueda de criterio, Obligaciones comunes a través de Participación de todos, DEMOCRACIA es aquella en la que hay Partidos, Organizar decisiones que puede adquirir la forma de Monarquía, ESTADO definido por 3 elementos Pueblo, DEMOCRACIA supone la mejor forma de distribución de Obligaciones comunes, Soberanía popular según la importancia de los derechos Democracia Social, Organizar decisiones que puede adquirir la forma de Aristocracia, ACTIVIDAD POLÍTICA tiene como objetivo Organizar decisiones, Soberanía popular según se organice la participación Democracia Participativa, DEMOCRACIA supone la mejor forma de distribución de Bienes comunes, Obligaciones comunes exige la búsqueda de criterio, ACTIVIDAD POLÍTICA que tiene su marco de acción en el ESTADO, DEMOCRACIA es aquella en la que hay División de poderes, Organizar decisiones que puede adquirir la forma de Aristocracia, DEMOCRACIA es aquella en la que hay Régimen constitucional, Participación de todos de forma Significativa, ACTIVIDAD POLÍTICA es regulada por las Leyes y Derecho, DEMOCRACIA es aquella en la que hay Elecciones periódicas