Warning:
JavaScript is turned OFF. None of the links on this page will work until it is reactivated.
If you need help turning JavaScript On, click here.
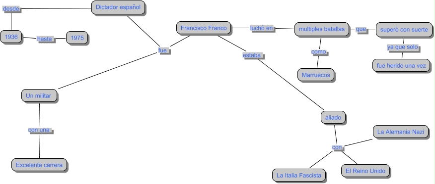
Este mapa conceptual tiene información relacionada a: 17.Pedro Moreno Bonelo.Francisco Franco, Francisco Franco estaba aliado, Francisco Franco luchó en multiples batallas, multiples batallas que superó con suerte, aliado con La Alemania Nazi, aliado con El Reino Unido, Francisco Franco fue Dictador español, Un militar con una Excelente carrera, superó con suerte ya que solo fue herido una vez, multiples batallas como Marruecos, Francisco Franco fue Un militar