Warning:
JavaScript is turned OFF. None of the links on this page will work until it is reactivated.
If you need help turning JavaScript On, click here.
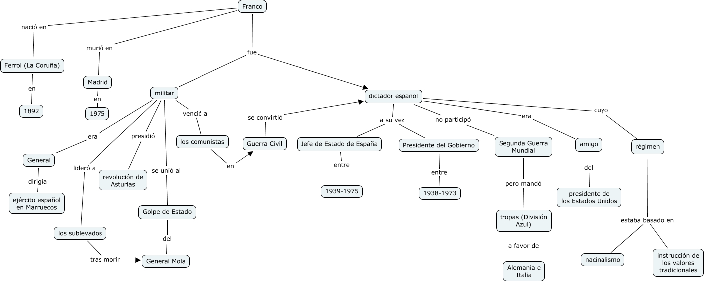
Este Cmap, tiene información relacionada con: 17.Carlos Rodríguez Daza.Franco, régimen estaba basado en instrucción de los valores tradicionales, Franco fue militar, militar era General, Franco fue dictador español, régimen estaba basado en nacinalismo, Guerra Civil se convirtió dictador español, tropas (División Azul) a favor de Alemania e Italia, Presidente del Gobierno entre 1938-1973, Franco murió en Madrid, Franco nació en Ferrol (La Coruña), los sublevados tras morir General Mola, amigo del presidente de los Estados Unidos, militar presidió revolución de Asturias, los comunistas en Guerra Civil, dictador español era amigo, dictador español a su vez Jefe de Estado de España, Ferrol (La Coruña) en 1892, militar venció a los comunistas, dictador español a su vez Presidente del Gobierno, Segunda Guerra Mundial pero mandó tropas (División Azul)