Warning:
JavaScript is turned OFF. None of the links on this page will work until it is reactivated.
If you need help turning JavaScript On, click here.
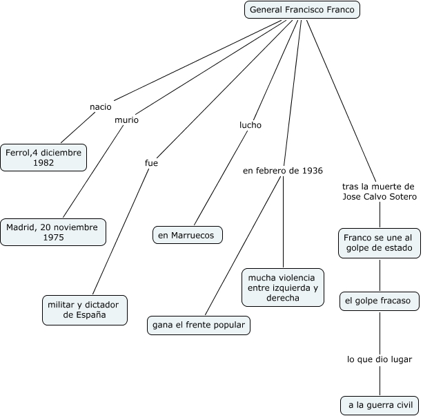
Este Cmap, tiene información relacionada con: 02.adolfo avila ruiz general francisco franco, el golpe fracaso lo que dio lugar a la guerra civil, General Francisco Franco lucho en Marruecos, General Francisco Franco nacio Ferrol,4 diciembre 1982, General Francisco Franco en febrero de 1936 mucha violencia entre izquierda y derecha, General Francisco Franco tras la muerte de Jose Calvo Sotero Franco se une al golpe de estado, General Francisco Franco en febrero de 1936 gana el frente popular, General Francisco Franco murio Madrid, 20 noviembre 1975, Franco se une al golpe de estado el golpe fracaso, General Francisco Franco fue militar y dictador de España