Warning:
JavaScript is turned OFF. None of the links on this page will work until it is reactivated.
If you need help turning JavaScript On, click here.
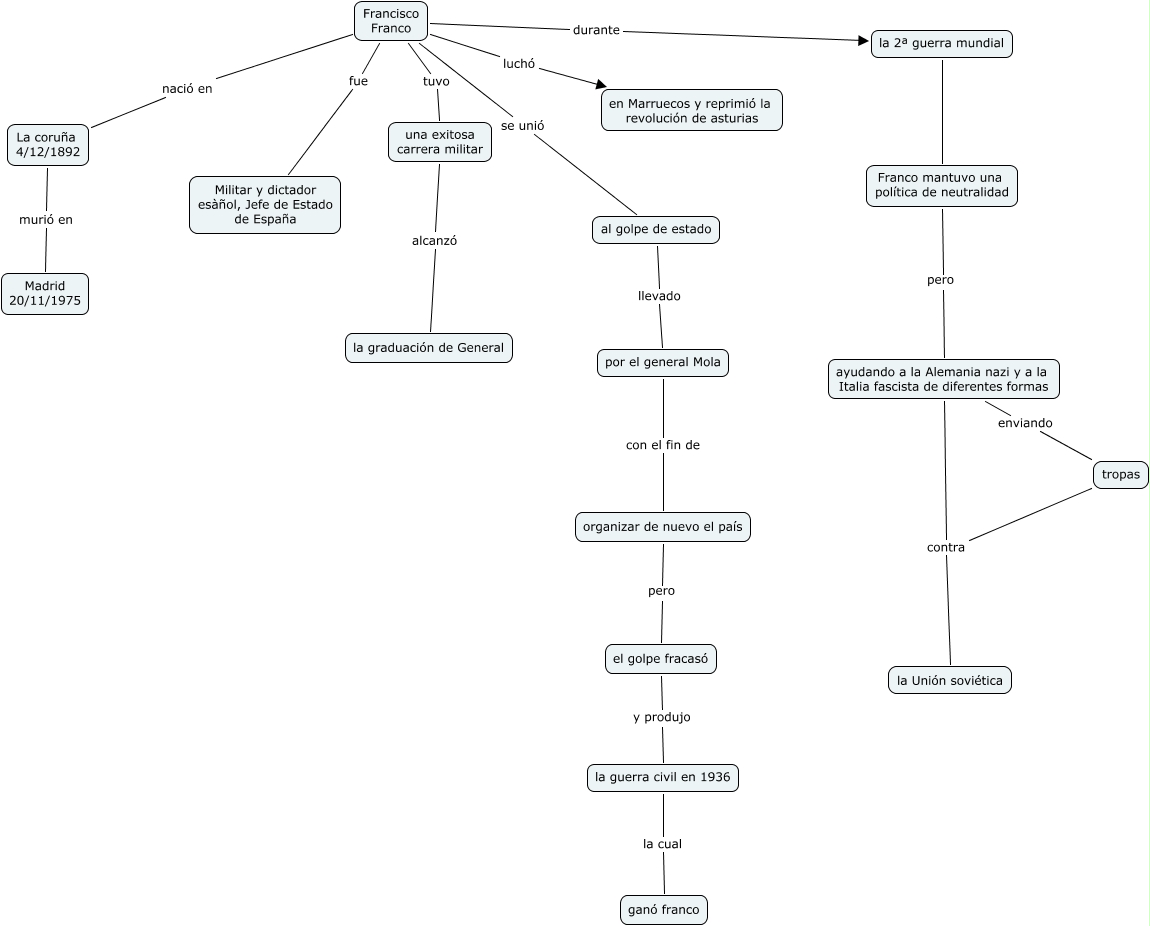
Este mapa conceptual tiene información relacionada a: 23-Mario Vázquez Pérez- Franco, tropas contra la Unión soviética, una exitosa carrera militar alcanzó la graduación de General, al golpe de estado llevado por el general Mola, por el general Mola con el fin de organizar de nuevo el país, La coruña 4/12/1892 murió en Madrid 20/11/1975, ayudando a la Alemania nazi y a la Italia fascista de diferentes formas contra la Unión soviética, la 2ª guerra mundial Franco mantuvo una política de neutralidad, la guerra civil en 1936 la cual ganó franco, Francisco Franco durante la 2ª guerra mundial, el golpe fracasó y produjo la guerra civil en 1936