Warning:
JavaScript is turned OFF. None of the links on this page will work until it is reactivated.
If you need help turning JavaScript On, click here.
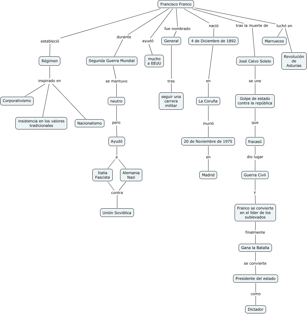
Este mapa conceptual tiene información relacionada a: 07.María Delgado Acosta.Franco, Régimen inspirado en Corporativismo, Ayudó a Italia Fascista, Francisco Franco nació 4 de Diciembre de 1892, Francisco Franco luchó en Marruecos, Francisco Franco durante Segunda Guerra Mundial, neutro pero Ayudó, Ayudó a Alemania Nazi, Guerra Civil y Franco se convierte en el líder de los sublevados, 4 de Diciembre de 1892 en La Coruña, Francisco Franco tras la muerte de José Calvo Solelo